XX公司风险评估报告
根据深圳证券交易所《深圳证券交易所上市公司信息披露指引第 5 号——交易与关联交易》的要求,本公司查验了XX集团财务有限责任公司(以下简称“财务公司”)的《金融许可证》《企业法人营业执照》等证件资料及相关财务资料,对财务公司的经营资质、业务和风险状况进行了评估,现将有关风险评估情况报告如下:
一、财务公司基本情况
财务公司是经中国银行保险监督管理委员会批准成立的非银行金融机构。20XX 年 X 月领取《金融许可证》(金融许可证机构编码:XXX),19XX 年 X 月XX 日取得《企业法人营业执照》(统一社会信用代码:XXX)。公司法定代表人:XXX,注册地址:XX市XXX路 XX 号。
财务公司注册资本XX亿元人民币,其中X公司出资人民币 XX 亿元,占注册资本的 XX %;XX集团有限公司出资人民币X 亿元,占注册资本的X %;XX有限公司出资人民币 X万元,占注册资本的 X%,XX电子有限公司出资人民币 X 万元,占注册资本的 X%。经中国银行保险监督管理委员会批准,财务公司经营业务范围包括:
1、对成员单位办理财务和融资顾问、信用鉴证及相关的咨询、 代理业务;
2、协助成员单位实现交易款项的收付;
3、经批准的保险代理业务;
4、对成员单位提供担保;
5、办理成员单位之间的委托贷款及委托投资;
6、对成员单位办理票据承兑与贴现;
7、办理成员单位之间的内部转账结算及相应的结算、清算方案 设计;
8、吸收成员单位的存款;
9、对成员单位办理贷款及融资租赁;
10、从事同业拆借;
11、承销成员单位的企业债券;
12、对金融机构的股权投资;
13、有价证券投资(股票二级市场投资除外);
14、成员单位产品的消费信贷、买方信贷及融资租赁。
二、财务公司内部控制的基本情况
(一)控制环境
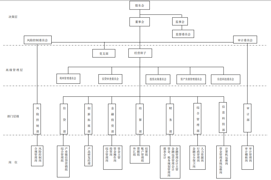
财务公司已按照《XX集团财务有限责任公司章程》中的规 定建立了股东会、董事会和监事会,并对董事会和董事、监事、高级 管理层在内部控制中的责任进行了明确规定。财务公司法人治理结构 健全,管理运作科学规范,建立了分工合理,责任明确、报告关系清 晰的组织结构,为风险管理的有效性提供必要的前提条件。财务公司 按照决策系统、执行系统、监督反馈系统互相制衡的原则设置了公司 组织结构。决策系统包含股东会、董事会及其下设的审计委员会和风 险控制委员会。执行系统包括高级管理层级其下属信贷审查委员会、 利率管理委员会、投资决策委员会、资产负债管理委员会、信息科技 委员会和各业务职能部门。监督反馈系统包括监事会和直接向董事会 负责的风险控制部门和审计部门。组织架构图如下:

董事会:负责制定财务公司的总体经营战略和重大政策,保证公 司建立并实施充分而有效的内部控制体系;负责审批整体经营战略和 重大政策并定期检查、评价执行情况;负责确保公司在法律和政策的 框架内审慎经营,确保高级管理层采取必要措施识别、计量、监测并 控制风险。
监事会:负责监督董事会、高级管理层完善内部控制体系;负责 监督董事会及董事、总经理及高级管理人员履行内部控制职责;负责 要求董事、董事长及高级管理人员纠正其损害财务公司利益的行为并 监督执行。
总经理:负责执行董事会决策;制定财务公司的具体规章;负责 建立识别、计量、监测并控制风险的程序和措施、负责建立和完善内 部组织机构,保证内部控制的各项职责得到有效履行。
风险控制委员会:董事会风险控制委员会是董事会设立的专门工 作机构,在董事会授权的范围内独立行使职权,并直接向董事会负责。主要负责对财务公司风险管理、内部控制状况进行研究并提出建议。通过制定和实施一系列制度、程序和方法,对风险进行事前防范和事 中控制,对财务公司跨部门的重大风险管理与内部控制事项进行协调 和处理,审议财务公司风险管理的总政策、程序[内审网注:更多审计干货关注公众号内审网]。
审计委员会:董事会审计委员会是董事会设立的专门工作机构, 在董事会授权的范围内独立行使职权,并直接向董事会负责。主要负 责公司内、外部审计的沟通、控制、监督和核查工作。
业务部门:财务公司的信贷、资金、结算、财务等业务部门包含 了财务公司的资产和业务,在日常工作中直接面对各类风险,是财务 公司风险管理的前线。各业务部门承担以下风险管理职责:
1、充分认识和分析本部门各项风险,确保各项业务按照既定的 流程操作,各项内控措施得到有效地落实和执行。
2、将评估风险与内控措施的结果进行记录和存档,准确、及时 上报风险管理部门所要求的日常风险监测报表。
3、对内控措施的有效性不断进行测试和评估,并向风险管理部 门提出操作流程和内控措施改进建议。
4、及时发现和报告可能出现的风险类别,并提出风险管理建议。
风险控制部:是风险管理委员会的有关决策的具体执行部门,是 领导和协调财务公司各部门风险管理工作的执行机构,主要职责是制 定财务公司风险管理政策、制度,监督并提示财务公司各项业务活动 的风险,组织与实施对各类风险的预测、监测、分析与内控制度执行 情况检查,撰写风险评估报告;组织研究和审核财务公司各项规章制 度、操作流程,审核客户信用等级评价办法、标准;组织实施资产风 险分类认定工作和真实性检查,负责各类相关报表的编制、报送。
审计部:是独立于业务层和经营管理层的部门,负责监控财务公 司内控,其主要职责是开展稽核审查,对各个部门、岗位和各项业务 实施全面的稽核检查和监督,包括日常业务稽核和专项稽核,定期向 董事会和监事会汇报。
(二)风险的识别与评估
财务公司根据各项业务的不同特点制定各自不同的风险控制制 度、操作流程和风险防范措施等,各部门责任分离、相互监督,对各 种风险进行预测、评估和控制。2020 年财务公司修订完善各类制度 148 项,其中新增制度 5 项,修订制度 143 项,进一步夯实了内控基 础,使公司各项经营管理活动有章可循、有据可依,有效减少或杜绝 各类风险的发生起到了保障作用。
(三)控制活动
1、结算业务控制
财务公司根据国家有关部门及人民银行规定的各项规章制度,按 照已制定的《结算业务管理办法》等业务管理办法、业务操作流程开 展业务,做到首先在程序和流程中规定操作规范和控制标准,有效控 制了业务风险。
(1)在成员单位存款业务方面,财务公司严格遵循平等、自愿、 公平和诚实信用的原则,在银保监会颁布的规范权限内严格操作,保 障成员单位资金的安全,维护各当事人的合法权益。
(2)资金集中管理和内部转账结算业务方面,成员单位在财务 公司开设结算账户,通过登入财务公司业务管理信息系统网上提交指 令及通过向财务公司提交书面指令实现资金结算,严格保障结算的安 全、快捷、通畅,同时具有较高的数据安全性。财务部及时记账,换 人复核,保证入账及时、准确,发现问题及时反馈。
2、信贷业务控制
财务公司根据贷款规模、种类、期限、担保条件确定审查程序和 审批权限,严格按照程序和权限审查,审批贷款,建立和健全了信贷 部门和信贷岗位工作职责,信贷部门的岗位设置做到分工合理,职责 明确。贷款调查评估人员负责贷款调查评估,承担调查失误和评估失 准的责任,贷款审查人员负责贷款风险的审查,承担审查失误的责任, 贷款发放人员负责贷款的检查和清收,承担检查失误、清收不力的责 任。财务公司设立信贷审查委员会,作为信贷业务的最高决策机构。财务公司授信额度的审批及信贷资产的发放由信贷审查委员会决定。信贷业务部门审核通过的授信及贷款申请,风险管理部出具风险意见 后,报送信贷审查委员会审批。审议表决遵循集体审议、明确发表意 见、多数同意通过的原则,全部意见记录存档。
3、投资业务控制
为加强市场风险管理,为规范财务公司投资决策程序,提高投资 管理水平,财务公司根据《中华人民共和国证券法》《企业集团财务 公司管理办法》等法律、法规,建立了相应制度,明确财务公司投资 业务范围,确定财务公司开展自营投资业务的基本原则,金融投资部 对市场进行可行性研究和论证,确定投资对象、范围、组合、策略进 行报批。对投资产品进行定期或不定期(频率不低于每半年一次)检 查,形成检查报告,对漏洞与风险提出整改和建议。
4、内部审计控制
财务公司实行内部审计监督制度,建立了较为完整的内部审计管 理办法和操作规程,对公司的各项经营和管理活动进行内部审计和监 督。审计部负责财务公司内部审计业务,针对公司的内部控制执行情 况、业务和财务活动的合法合规性、安全性、准确性、效益性进行监 督检查,发现内部控制薄弱环节、管理不完善之处和由此导致的各种 风险,向管理层提出有价值的改进意见和建议。
5、信息系统控制
财务公司制定了相应管理办法等从制度上有效的管理和监控用 户申请、变更、注销等授权审批流程,系统对用户权限变更保留日志 以供审计追踪使用。用户权限申请以“必须知道”和“最小授权”为 原则,确保用户在信息系统内的活动只限于相关业务能合法开展所要 求的最低限度,系统用户均为在岗用户,且拥有与其职务相匹配的权 限,建立了统一授权的有效机制,系统对操作过程进行记录,记录内 容和保存时间满足风险控制事后审计的需要。公司网络安全管理主要措施是将企业的网络合理地划分为不同 的安全域,在每个安全域边界部署不同安全策略的控制手段,比如防 火墙、安全代理、漏洞扫描、监控分析等技术实现手段。规范终端设 备的使用,包括防病毒、外设及应用软件的安装等。
(四)内部控制总体评价
财务公司的内部控制制度是完善的,执行是有效的。在资金管理 方面公司较好的控制了资金流转风险;在信贷业务方面公司建立了相 应的信贷业务风险控制程序,使整体风险控制在合理的水平。
三、财务公司经营管理及风险管理情况
(一)经营情况
截止 2020 年 12 月 31 日,财务公司资产规模为X万元,负债总额为X 万元,所有者权益为X 万元;2020 年实现营业总收入为X万元,净利润为 X 万元。(经审计)
(二)管理情况
财务公司一贯坚持稳健经营的原则,严格按照《中华人民共和国公司法》、《中华人民共和国银行业监督管理法》、《企业集团财务公司管理办法》、企业会计准则和国家有关金融法规、条例以及公司章程规范经营行为,加强内部管理。公司根据对风险管理的了解和评价,未发现截至 2020 年 12 月 31 日止与财务公司财务报表相关的资金、信贷、投资、稽核、信息管理等风险控制体系存在重大缺陷。
(三)监管指标
根据《企业集团财务公司管理办法》规定,截止 2020 年 12 月 31 日,财务公司的各项监管指标均符合规定要求:

四、本公司在财务公司的存贷情况
截至2020 年12月31日,本公司在财务公司的存款余额为X 亿元,未发生贷款业务。
五、风险评估意见经评估、审核,本公司认为:
(一)财务公司具有合法有效的《金融许可证》《企业法人营业执照》;
(二)未发现财务公司存在违反中国银行业监督管理委员会颁布的《企业集团财务公司管理办法》规定的情形,各项监管指标均符合该办法第三十四条的规定要求。
(三)财务公司经营业绩良好,内控健全,公司根据对风险管理的了解和评价,未发现财务公司风险管理存在重大缺陷。
XXXX公司董事会
二〇二一年四月二十八日





97046009
