职务侵占是最为常见的舞弊行为之一,还存在行为亵渎职务廉洁性的一面。通过数据分析,近年来,职务犯罪数量逐年递增,其社会不良影响不得不引起重视。本文从解析职务侵占罪的不起诉决定书着手,探讨该罪中常见不起诉理由。
职务侵占罪,是指公司、企业或者其他单位的人员利用职务上的便利,将本单位财物占为己有,数额较大的行为。
根据《中华人民共和国刑法》第二百七十一条,公司、企业或者其他单位的人员,利用职务上的便利,将本单位财物非法占为己有,数额较大的,处五年以下有期徒刑或者拘役;数额巨大的,处五年以上有期徒刑,可以并处没收财产。
国有公司、企业或者其他国有单位中从事公务的人员和国有公司、企业或者其他国有单位委派到非国有公司、企业以及其他单位从事公务的人员有前款行为的,依照本法第三百八十二条、第三百八十三条的规定定罪处罚。
本罪的主体为特殊主体,即公司、企业或者其他单位的人员才能构成。本罪的主观方面未故意构成,且故意的内容具有将本单位财物非法占为己有的目的。
本罪侵犯的客体是公私财产的所有权。
本罪的客观方面表现为利用职务上的便利,将本单位财物非法占为己有,数额较大的行为。
我们曾经做过职务侵占罪的上海地区的大数据统计报告,高发群体主要为销售人员、业务人员、财务人员和仓库管理员。另外由于职务侵占规程中往往需要多人配合,导致共同犯罪的占比较高。
根据《最高人民法院、最高人民检察院关于办理贪污贿赂刑事案件适用法律若干问题的解释》第十一条刑法第一百六十三条规定的非国家工作人员受贿罪、第二百七十一条规定的职务侵占罪中的“数额较大”“数额巨大”的数额起点,按照本解释关于受贿罪、贪污罪相对应的数额标准规定的二倍、五倍执行。

笔者在12309检察网上检索到2020年公开的20份职务侵占罪不起诉决定书,现将不起诉的理由分析如下:
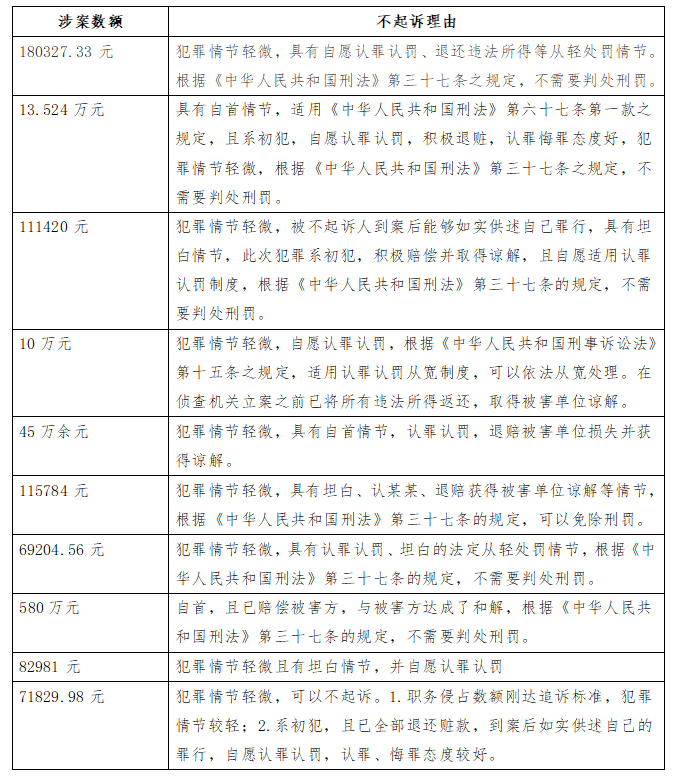
酌定不起诉

岳楼检二部刑不诉〔2020〕23号
基本案情:2003年1月至2005年4月,被不起诉人王某某利用自己担任原湖南**国家粮食储备库财务科出纳,负责管理单位资金的工作便利,多次挪用该单位资金用于个人及家庭开支使用。2005年5月10日,原湖南**国家粮食储备库财务科即将对该单位资金和财务凭证进行核查、对账,王某某因无力还款,遂出逃至外地躲藏,直至2019年8月16日被抓获归案。经审计,王某某挪用资金总额为180327.33元。案发后,王某某已退还全部挪用资金。
不起诉理由:犯罪嫌疑人王某某实施了《中华人民共和国刑法》第二百七十二条规定的行为,但犯罪情节轻微,具有自愿认罪认罚、退还违法所得等从轻处罚情节。根据《中华人民共和国刑法》第三十七条之规定,不需要判处刑罚。依据《中华人民共和国刑事诉讼法》第一百七十七条第二款之规定,决定对王某某不起诉。
株天检公刑不诉〔2020〕9号
基本案情:2016年6月至2019年1月期间,**株洲**文化旅游发展有限公司广告分公司经理杨某甲(已起诉)、内勤吉某某(已不起诉)、业务员刘某甲、业务员李某某(未立案处理),**株洲**文化旅游发展有限公司经理杨某乙(另案处理),利用职务上的便利,以不签合同为客户发布广告、少签合同多发布广告、签合同广告费不入公司账等方式,将本单位广告收入非法占为己有,刘某甲合计侵占广告款13.524万元,分得4.024万元。案发后,刘某甲到株洲市公安局天元分局投案自首,自愿如实供述涉嫌的犯罪事实,并将赃款4.074万元退缴至株洲市公安局天元分局。
不起诉理由:被不起诉人刘某甲实施了《中华人民共和国刑法》第二百七十一条第一款规定的行为,但刘某甲有自首情节,适用《中华人民共和国刑法》第六十七条第一款之规定,且系初犯,自愿认罪认罚,积极退赃,认罪悔罪态度好,犯罪情节轻微,根据《中华人民共和国刑法》第三十七条之规定,不需要判处刑罚。依照《中华人民共和国刑事诉讼法》第十五条、第一百七十七条第二款和《人民检察院刑事诉讼规则》第三百七十条之规定,决定对刘某甲不起诉。
徐开检二部刑不诉〔2020〕1号
基本案情:2015年至2018年期间,被不起诉人谢某某与刘某某(已判刑)经预谋,利用刘某某先后担任徐州**筑路公司和徐州**养护公司(2017年12月18日从徐州**筑路公司独立出来)电气工程师,具有采购物料决定权的职务便利,以虚增物料价格的方式侵占徐州**筑路公司和徐州**养护公司财物共计约人民币111420元,后由被不起诉人谢某某和刘某某按比例分配。案发后,被不起诉人谢某某已经赔偿徐州**公司(下辖徐州**筑路公司和徐州**养护公司)人民币120000元并取得了谅解。
不起诉理由:被不起诉人谢某某实施了《中华人民共和国刑法》第二百七十一条第一款规定的行为,但犯罪情节轻微,被不起诉人谢某某到案后能够如实供述自己罪行,具有坦白情节,此次犯罪系初犯,积极赔偿并取得谅解,且自愿适用认罪认罚制度,根据《中华人民共和国刑法》第三十七条的规定,不需要判处刑罚。依据《中华人民共和国刑事诉讼法》第一百七十七条第二款的规定,依法决定对被不起诉人谢某某不起诉。
中检刑检刑不诉〔2020〕43号
基本案情:被不起诉人李某某系大连**有限公司(以下简称**公司)大连热水器产品总监,利用其直接管理**公司大连热水器产业账户的职务上的便利,于2016年5月至2017年1月,将**公司上级部门**市场部向大连热水器产业部门划拨的大连**华南店场地费用的20万元额度专项经费,通过立项给**公司并由**公司进行货款抵扣的方式套取现金10万元非法占为己有。在唐**向**集团实名举报后,李某某将其收受的10万元返还给唐**,唐**交由侦查机关返还,现已被侦查机关冻结。大连**咨询有限公司已对李某某谅解。
不起诉理由:**商务咨询有限公司工作人员,利用职务上的便利,将本单位财物非法占为己有,数额较大,其行为已触犯了《中华人民共和国刑法》第二百七十一条第一款之规定,构成职务侵占罪。被不起诉人李某某犯罪情节轻微,自愿认罪认罚,根据《中华人民共和国刑事诉讼法》第十五条之规定,适用认罪认罚从宽制度,可以依法从宽处理。李某某在侦查机关立案之前已将所有违法所得返还,取得被害单位谅解。依据《中华人民共和国刑事诉讼法》第一百七十七条第二款之规定,决定对李某某不起诉。
京丰检一部刑不诉〔2020〕272号
基本案情:2019年1月至2020年1月间,被不起诉人刘某某在本市丰台区万芳园一区**号楼**室等地,利用其担任**(北京)文化发展有限公司兼职会计、保管公司账户及转账U盾的职务便利,通过网上银行转账的方式侵占该公司钱款人民币45万余元。2020年1月20日被不起诉人刘某某在被害单位实际控制人林某某的陪同下归案。同年2月2日双方达成和解,刘某某家属退赔人民币46万元,被害单位对刘某某表示谅解。
不起诉理由:被不起诉人刘某某实施了《中华人民共和国刑法》第二百七十一条第一款规定的行为,构成职务侵占罪,但犯罪情节轻微,具有自首情节,认罪认罚,退赔被害单位损失并获得谅解,根据《中华人民共和国刑法》第三十七条的规定不需要判处刑罚。依据《中华人民共和国刑事诉讼法》第一百七十七条第二款的规定,决定对刘某某不起诉。
安检二部刑不诉〔2020〕1079号
基本案情:被不起诉人徐某某在任职某某信息科技有限公司(以下简称“某甲公司”)客户发展部总监一职期间,利用自己熟知楼盘销售返点操作规程,掌握房产中介销售房源信息的职务便利,将下级分销中介的销售房源情况汇总至其实际掌控的某某营销策划有限公司(以下简称“某乙公司”),再以某乙公司的名义与某甲公司结算佣金,依托小房产中介介绍推销出去房源汇总套数数量累计多的方式,提高佣金跳点,而后扣除应支付给下级中介的佣金后,将剩余资金非法占为己有。案发前,徐某某共通过某乙公司收集上报15套房源与某甲公司结佣,每套房源均依照人民币75000元结算,除去其实际支付给下级中介公司佣金,共非法侵占佣金人民币115784元。查明,徐某某系抓获归案,案发后已退还全部赃款,获被害单位谅解。
不起诉理由:被不起诉人徐某某实施了《中华人民共和国刑法》第二百七十一条规定的行为,但犯罪情节轻微,具有坦白、认某某、退赔获得被害单位谅解等情节,根据《中华人民共和国刑法》第三十七条的规定,可以免除刑罚。依据《中华人民共和国刑事诉讼法》第一百七十七条第二款的规定,决定对徐某某不起诉。
南市西检刑不诉〔2018〕31号
基本案情:2005年7月至11月期间,被不起诉人许某甲利用担任南宁市**开发有限公司法定代表人的职务便利,指使公司出纳许某乙以投资人许某丁的名义办理银行账户,后虚构许某丁退投资款的事由从公司账户将人民币580万转至其控制的许某丁上述银行帐户,再由许某乙、许某甲儿子许某丙将上述钱款取出交给被不起诉人许某甲个人使用。
不起诉理由:本院认为,许某甲实施了《中华人民共和国刑法》第二百七十一条规定的行为,但其系自首,且已赔偿被害方,与被害方达成了和解,根据《中华人民共和国刑法》第三十七条的规定,不需要判处刑罚。依据《中华人民共和国刑事诉讼法》第一百七十三条第二款的规定,决定对许某甲不起诉。
澄检一部刑不诉〔2020〕145号
不起诉理由:2020年2月初,赵某某与邓某某商量偷运**码头的煤牟利。邓某某借钮某某向江苏**有限公司购买煤并至**码头提货的机会,将樊某某的运输车安排进提货车队中并上报于**码头,于赵某某值班当天进入**码头。期间,采用每车少装煤以增加车次以及同一天多次进入**码头的方式获得偷运煤的机会,赵某某以上述相同的操作方式安排偷运精煤的车辆离开**码头,以此完成偷运过程,获利由赵某某、邓某某平分。至2020年3月16日,赵某某、邓某某从**码头偷运精煤合计324.02吨,价值人民币229108元,其中钮某某参与偷运精煤合计117.04吨,价值人民币82981元。
不起诉理由:被不起诉人钮某某实施了《中华人民共和国刑法》第二百七十一条第一款、第二十五条第一款规定的行为,但犯罪情节轻微且有坦白情节,并自愿认罪认罚,根据《中华人民共和国刑法》第一百七十七条第二款的规定,决定对钮某某不起诉。
陵检刑不诉〔2020〕8号
基本案情:2016年11月至2020年3月,被不起诉人李某某在海南**物业服务有限公司(以下简称**物业公司)担任物业助理,负责管理**间**期**栋、**栋业主及催缴物业费。在2019年10月至2020年3月期间,李某某利用其担任物业助理收取业主物业费的职务便利,将业主缴纳到其私人微信账户的物业费及公摊电费共计人民币71829.98元(以下币种同)非法占为己有,后用于归还个人贷款。2020年3月23日李某某从公司离职。2020年4月份,**物业公司发现李某某非法侵吞业主缴纳的物业费,遂要求其退还侵吞的钱款。后经公司催促,2020年4月至7月李某某陆续退还58951.96元,而剩余的13568.42元,直到2020年8月11日公司报案后,李某某才全部退还给公司。2020年8月20日,犯罪嫌疑人李某某被公安机关传唤到案。
不起诉理由:被不起诉人李某某利用其担任海南**物业有限公司物业助理的职务便利,非法侵吞公司物业费71829.98元,数额较大,其行为已触犯《中华人民共和国刑法》第二百七十一条第一款,犯罪事实清楚,证据确实、充分,应当以职务侵占罪追究其刑事责任,但被不起诉人李某某犯罪情节轻微,可以不起诉。理由如下:1.职务侵占数额刚达追诉标准,犯罪情节较轻;2.李某某庆系初犯,且已全部退还赃款,到案后如实供述自己的罪行,自愿认罪认罚,认罪、悔罪态度较好。根据《中华人民共和国刑事诉讼法》第一百七十七条第二款的规定,决定对李某某不起诉。
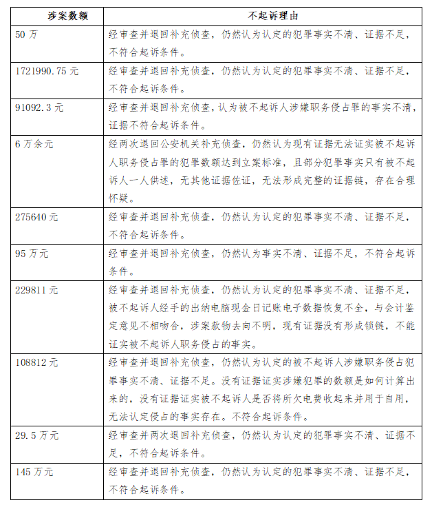
证据不足不起诉

吉昌检一部刑不诉〔2020〕156号
基本案情:2010年年初,吉林省**生化有限公司决定对辉南县**酒业公司进行重组(收购),派时任吉林省**生化有限公司**、毛某某与辉南县**酒业公司进行商议。经商议辉南县**酒业公司以200万元的价格将该公司酒精生产资质及生产设备出售给博**公司。2010年2月11日,吉林省**生化有限公司账务人员将100万元汇到辉南县**酒业公司左某某账户内。同年4月29日,吉林省**生化有限公司股东薛某某从其账户内(该账户系博**公司账户)汇到毛某某账户内100万元(此款为收购辉南县**酒业公司款)。毛某某在收到此款后,于同日将其中50万元转到辉南县**酒业公司左某某账户内,另外50万元则被其借给朋友张某某使用。2014年5月26日,张某某将从毛某某借用的50万元人民币交至公安机关。
不起诉理由:经本院审查并退回补充侦查,本院仍然认为吉林市公安局认定的犯罪事实不清、证据不足,不符合起诉条件。依照《中华人民共和国刑事诉讼法》第一百七十五条第四款的规定,决定对毛某某不起诉。
甬仑检刑不诉〔2020〕1090号
基本案情:2010年1月至2017年11月20日,叶某某担任宁波**医疗器械有限公司总经理期间,**威远会计师事务所对**公司的账户进行了审计。根据审计结果,叶某某实际占用公司1721990.75元,后叶某某退回43万元。
不起诉理由:经本院审查并退回补充侦查,本院仍然认为宁波市公安局北仑分局认定的犯罪事实不清、证据不足,不符合起诉条件。关于叶某某涉嫌职务侵占罪,宁波**医疗器械有限公司财务制度混乱,长期存在财务凭证与实际交易不符的现象,审计报告的审计结果不能准确反映公司实际经营数据,无法作为定案依据。综上,依照《中华人民共和国刑事诉讼法》第一百七十五条第四款的规定,决定对叶某某不起诉。
临兰检二部刑不诉〔2020〕286号
基本案情:自2018年11月至2019年4月份之间,在兰山区临沂**酒店管理有限责任公司柳青街道临沂市人民医院北城医疗区**餐厅,工作人员张某某、被不起诉人万某某负责**餐厅、超市的现金管理。经临沂天元同泰会计事务所审计,截止到2019年4月,**餐厅现金短款116800.76元。经侦查,2019年3月22日至3月31日,被不起诉人万某某向张某某少交款24224.53元,该笔款项有被不起诉人万某某记录的交款记录为证。2019年4月1日至13日,被不起诉人万某某向张某某少交款26921.96元,被不起诉人万某某合计侵占**餐厅的款项51146.49元,剩余65654.27元均为张某某非法侵占。经临沂天元同泰会计事务所审计,自2016年4月至2019年,临沂**酒店管理有限责任公司分公司东营市**县人民医院餐厅共有91092.3元的账目去向不明,经侦查,其中49000元被餐厅经理田宁存入个人银行账户且未向公司汇报,剩余42092.3元均被田宁、被不起诉人万某某共同非法侵占。
不起诉理由:经审查并退回补充侦查,本院认为被不起诉人万某某涉嫌职务侵占罪的事实不清,证据不符合起诉条件。根据《人民检察院刑事诉讼规则》第三百六十七条第二款之规定,决定对万某某不起诉。
格检公诉刑不诉〔2020〕6号
基本案情:2018年1月至2019年11月期间,犯罪嫌疑人吕某某、刘某甲、赵某某、刘某乙、王某某等人在格尔木市宝玉石公司任职期间,利用职务之便非法侵占公司矿区内的玉石原料,犯罪嫌疑人吕某某、刘某甲等人将非法侵占的玉石原料全部向犯罪嫌疑人马某甲销售,犯罪嫌疑人马某甲使用马某乙的银行账户和支付现金的方式分别向嫌疑人吕某某、刘某甲等人支付赃款,犯罪嫌疑人吕某某销售赃物获得赃款共计6万余元。
不起诉理由:经两次退回公安机关补充侦查,本院仍然认为现有证据无法证实被不起诉人吕某某职务侵占罪的犯罪数额达到立案标准,且部分犯罪事实只有被不起诉人吕某某一人供述,无其他证据佐证,无法形成完整的证据链,存在合理怀疑。本院仍认为格尔木市公安局认定的犯罪嫌疑人吕某某犯涉嫌职务侵占罪的犯罪事实不清、证据不足,不符合起诉条件。依照《中华人民共和国刑事诉讼法》第一百七十五条第四款的规定,决定对吕某某不起诉。
津滨检一部刑不诉〔2020〕119号
基本案情:2014年北京**科技股份有限公司(天津*甲科技有限公司的母公司)开始对天津*乙科技有限公司(天津*甲科技有限公司的前身)进行收购。杭州**科技有限公司于2017年3月22日收取了浙江淳安农商银行应打至天津*乙科技有限公司的维保费72893元人民币,用相同手段于2017年9月28日收取永嘉农商银行维保费104623元人民币,于2017年12月14日收取海盐农商银行50124元人民币,于2017年2月27日收取了开化农商银行维保费48000元人民币,共计275640元人民币。经查,杭州**科技有限公司法人为戴某某,为徐某甲母亲,四家银行支付给杭州**科技有限公司的2017年度“御银”ATM机的维保费共计275640元后转入徐某甲母亲戴某某、父亲徐某乙、弟媳贾某某账户,最终上述三个账户银行卡均由徐某甲支配并进行消费使用。
不起诉理由:经本院审查并退回补充侦查,本院仍然认为天津市滨海新区公安局认定的犯罪事实不清、证据不足,不符合起诉条件。依照《中华人民共和国刑事诉讼法》第一百七十五条第四款的规定,决定对徐某甲不起诉。
石检刑刑不诉〔2020〕48号
基本案情:2019年8月27日,石门县**珠宝店法人代表罗某某组织工作人员对石门县**珠宝店现存的黄金旧料实物进行盘点时,发现店内黄金旧料实物重量与****在线销售系统上的账目库存严重不符,实物库存比账目库存少了2712.55克。时任石门县**珠宝店店长被不起诉人覃某某自述称已将这2712.55克黄金旧料分两批次(2018年7月30日一次和2019年2月中下旬一次)通过邮寄快递的形式寄往**中国深圳**有限公司贵金属原料管理科进行回仓处理,但被不起诉人覃某某无法提供邮寄票据凭证,石门县邮政仓配运营邮件处理中心无收寄包裹记录,**中国深圳**有限公司贵金属原料管理科也无收货记录。被不起诉人覃某某涉嫌利用职务便利将这2712.55克黄金旧料占为己有。按照当时金价折算,2712.55克的黄金旧料价值约95万元。
不起诉理由:经本院审查并退回补充侦查,本院仍然认为事实不清、证据不足,不符合起诉条件。依照《中华人民共和国刑事诉讼法》第一百七十五条第四款的规定,决定对覃某某不起诉。
湘安检(公)刑不诉〔2020〕23号
基本案情:安乡县公安局移送起诉认定2017年4月至2018年3月,被不起诉人孟某某在担任湖南**食品工业有限公司市场部经理、出纳期间,利用职务之便,采取收款不记账的方式,将收取的客户货款229811元非法占有。其中怀化市**有限公司105702元,湖南**电子商务有限公司124109元。
不起诉理由:经本院审查并退回补充侦查,本院仍然认为安乡县公安局认定的犯罪事实不清、证据不足,孟某某经手的出纳电脑现金日记账电子数据恢复不全,与会计鉴定意见不相吻合,涉案款物去向不明,现有证据没有形成锁链,不能证实孟某某职务侵占的事实。
睢检一部刑不诉〔2020〕53号
基本案情:被不起诉人刘某某在2017年1月至2018年7月担任睢县**公司电工期间将收取用户电费108812元留为自用。
不起诉理由:经本院审查并退回补充侦查,本院仍然认为商丘市睢县公安局认定的刘某某涉嫌职务侵占犯罪事实不清、证据不足。没有证据证实涉嫌犯罪的数额是如何计算出来的,没有证据证实刘某某是否将所欠电费收起来并用于自用,无法认定侵占的事实存在。不符合起诉条件。依照《中华人民共和国刑事诉讼法》第一百七十五条第四款的规定,决定对刘某某不起诉。
长县检公诉刑不诉〔2020〕168号
基本案情:被不起诉人赵某某系**发展集团德坤投资置业有限公司销售部经理,其以图财为目的,利用职务之便,在该公司对**3C302、303、304三处房产进行捆绑销售的过程中,赵某某私自以提高3C栋302、304房价格为7500元每平、拉低3C303的价格为3969.05元每平的方式对三处房产进行销售,从中赚取差价,非法侵占公司财产约29.5万元。因受赵某某职务侵占一案的影响,购房人郭某某、杨某某以房屋价格欺诈为由向工商局、住建委等多部门进行投诉,要求湖南**投资置业有限公司退房退款以及赔偿损失,导致被害人湖南**投资置业有限公司向以上两人支付赔偿款共计61.9347万元。
不起诉理由:经本院审查并两次退回补充侦查,本院仍然认为湖南省长沙县公安局认定的犯罪事实不清、证据不足,不符合起诉条件。依照《中华人民共和国刑事诉讼法》第一百七十五条第四款的规定,决定对赵某某不起诉。
鄂广检一部刑不诉(2020)43号
基本案情:被不起诉人陈某某于2014年1月至2015年12月为湖北*****股份有限公司正式销售人员。黎某某职务侵占案件涉及的产品销售合同中,陈某某代表双剑公司分别于2013年7月29日、2014年1月4日、2015年4月13日、2015年4月22日与张家港**集团及其子公司签订了5份合同,总金额551.66万元。其中,2013年7月29日签订的两份合同金额为528.82万元。在2013年至2015年期间,陈某某代表**公司到张家港****有限公司、江苏**集团有限公司分6次领取了以承兑汇票方式支付的货款,共计9张,总金额365万元。陈某某明知公司规定应及时将货款上交公司财务部门而将其中145万元转交给黎某某,且故意隐瞒该事实,致该145万元被侵占。陈某某有共同犯罪嫌疑。
不起诉理由:经本院审查并退回补充侦查,本院仍然认为广水市公安局认定的犯罪事实不清、证据不足,不符合起诉条件。依照《中华人民共和国刑事诉讼法》第一百七十五条第四款的规定,决定对陈某某不起诉。
1、对于公司、企业等单位:应建立完善的规章制度,组织员工加强岗位职责培训和法律培训。将严厉打击此类舞弊行为的具体方案纳入公司、企业合规管理体系。
2、对于嫌疑人:在涉嫌犯罪被采取强制措施后,应第一时间委托专业的刑事律师介入处理。争取不起诉或者争取和单位达成和解取得谅解等有利情节以得到轻判。





97046009
