中国的《内部审计具体准则第2201号——内部控制审计》强调,为了有效进行审计工作,内部审计机构需要根据组织风险、管理需求和审计资源,制定周密的年度审计计划。这些计划旨在合理安排审计工作,提高审计效率,并确保年度审计任务的顺利完成。
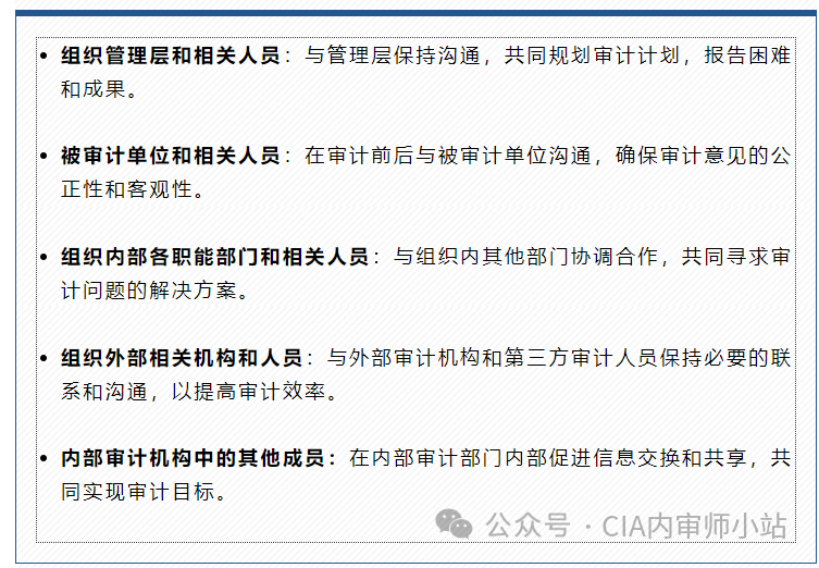
年度审计计划的制定应遵循三个基本原则: 法律法规是内部审计工作执行的底线,是审计计划编制的最低要 求。内部审计管理部门应当在法律要求的职责、权限范围内,根据组织 管理层或董事会的要求,在充分考虑现有审计资源状况的基础上,确定符合法律要求的审计工作重点,合理安排审计任务。 2.保证内审部门人员的专业胜任能力 保证审计工作质量质量是内部审计工作的基本要求之一。提高内审人员的专业胜任能力,重视审计质量,防范审计风险是内部审计工作的重要主题之一,也 是内部审计工作可以持续进行下去的基础。内部审计管理部门在制定审 计计划时应当充分认识审计风险和审计质量之间的关系,合理评估审计 风险,减少审计失误,提高审计质量。内部审计管理部门领导应当根据 各审计项目的风险程度,规划审计项目执行的先后顺序,并根据审计项 目的性质、复杂性以及时间顺序等,来合理安排所需要的审计资源。 3.严格遵守道德准则 保持应有的职业谨慎内部审计人员在制定内部审计计划时,必须做到正直、客观,保持审计计划的独立性和完整性,还要保持应有的职业谨慎态度,对风险的 重要性水平保持警惕,并且计划范围内的事都要在其专业胜任能力范围 之内。同时,内部审计部门管理人员要诚实地为组织服务,遵循保密性 原则,不得做有损国家利益和组织利益的事情。 内部审计目标的相关内容应当在组织的内部审计章程中明确规定。在制定年度审计计划前,应当充分了解内部审计章程中对内部审计目标 的相关规定,再结合组织在不同时期的任务和目标,同时与外部审计密 切结合,就形成了制定内部审计计划的基础。 2.确定具体的审计项目及实施时间 内部审计的审计范围,即组织自身的结构范围不会发生太大改变。但针对不同的审计目标,有时候会对具体的项目进行内部审计管理。因 此,在制定年度审计计划时,就要确定具体的审计项目,并根据具体项 目的自身特点,如项目成熟度、变化情况和相关性等,制定与之相适应 的审计计划。同时,在确立了审计具体项目以后,还应根据组织的内部 审计资源分布情况和内部审计部门现有的能力,合理安排审计时间和工 作任务,尽量最大效率地利用审计资源,不遗漏需要重点控制的可能产 生舞弊行为的地方。 3.评价具体审计项目的风险,确定审计重点 内部审计管理部门在编制年度审计计划前,应当通过关注组织的战 略目标和年度目标以及业务活动重点、具体审计项目有重大影响的法律 政策因素、内部控制的有效性和风险管理水平、相关业务活动复杂性及 近期变化和其他因素变化等情况,来评价具体审计项目的风险和审计重 点。内部审计部门人员应该根据具体审计项目的风险、性质、复杂程度 等,合理安排审计资源。 4.制定长期计划和年度计划 长期计划是3-5年的具有滚动性质的周期计划,它的制定注重于审 计目标在周期内的实现和落实。年度计划是在长期计划的基础上,对组 织的年度审计业务和审计目标做出的安排。长期计划要能够合理安排内 部审计人员和审计时间,还要控制审计过程和审计业务流程。在长期计 划中,审计计划的重点可以根据组织业务的变化和最近的年度计划而不 断改变。组织也可以通过制定长期计划,来保持审计工作的稳定性和连 续性。年度计划要比长期计划更加详细具体,整个年度计划中应当包括 工作目标、具体审计项目和实施时间、各审计项目需要的审计资源以及 后续审计安排。在制定年度审计计划时还需要考虑内部审计部门的具体 条件。在制定计划的过程中,还应综合其他因素,来保证审计计划的周 密性和完整性。 年度审计计划是组织工作计划的重要部分,由内部审计机构负责人编制,并在下一年度开始前经审计委员会审批。根据《第2101号内部审计具体准则——审计计划》,年度审计计划主要包含以下四个方面: 年度审计工作目标需要根据组织战略、组织的长期计划目标、组织 的发展侧重点以及内部审计部门管理的工作需要来确定。并且,年度审 计工作目标符合法律法规和内部审计相关准则,同时还要与内部审计章 程相一致,来保障组织年度目标的实现。 2.具体审计项目及实施时间 组织内部的运作活动和内部控制活动范围很大,内部审计无法将所 有的行为和活动都进行完整、系统的审计调查。因此,年度审计计划需 要根据组织自身的目标设定、组织的活动重点、相关业务的控制有效性 和风险管理水平、相关业务的复杂程度和法律法规的要求,来选择确定 具体审计项目,同时,还应根据各具体审计项目的重要性、 自身时间要 求等因素来安排审计顺序,计划实施审计的时间。 3.各审计项目需要的审计资源 内部审计的资源是有限的,所以内部审计管理人员必须根据各具体 审计项目的特点和要求,分配好各自所需要的审计资源,包括审计人员 数量、审计预算安排以及信息情报等。 4.后续审计安排 后续审计安排是指内审部门为检查被审计部门对审计发现的问题所 采取的纠正措施以及效果而实施的审计。后续审计是内部审计环节中不 可缺少的重要组成部分之一,也是内部审计区别于外部审计的特征之 一。内部审计部门负责人在制定年度审计计划时必须为后续审计预留必 要的审计资源。 组织风险:评估组织面临的外部环境和内部环境风险,优先考虑风险较高的审计领域。 管理需求:考虑高层管理的特定审计要求和管理流程中的风险,以改善管理和内部控制。 风险程度:根据各审计项目的风险程度规划执行顺序,优先执行风险较高的项目。 审计资源:根据不同审计项目的性质和复杂程度,合理分配审计人员和其他资源。 内部审计人力资源管理:确保审计人员具备专业能力和道德标准,通过持续教育提升能力。 内部审计人员的聘用与培训:合理安排人员规模和职责,选拔具备专业能力的人员,实施有效培训。 内部审计人员的考核与激励:建立考核制度,定期评估审计人员的工作表现,实施奖励和激励措施。 组织风险是组织目标无法实现的可能性,是由组织在现代社会中所 面临的外部环境与内部环境的不确定性所产生的。把风险控制在组织可 以接受的水平之下是组织目标实现的一个必要条件。组织风险主要受组 织的发展目标及年度工作重点、影响组织相关经营活动的法律法规和政 策变化、组织内部控制的完善情况、经营活动的复杂性和近期变化、相 关岗位人员的综合素质和职责变化等重要情况的影响。内部审计管理部 门在选择具体审计项目时,要优先考虑风险较严重的领域,这样才能通 过内部审计的监督、评价职能,改善这些领域的经营活动及内部控制, 减少、规避、控制风险,促进组织目标的实现。 2.管理需要 内部审计是为组织服务的。组织的高级管理层出于对组织业绩和经 营等方面的关注,会要求内部审计实施某些特定的审计项目,这些管理 上的需要也是内部审计管理部门制定年度审计计划时需要加以考虑的因 素。此外,对于管理流程中存在的流程风险,内部审计管理部门也应对 其进行监督和评价,改善管理过程中的内部控制,减少、规避管理过程 中的流程风险。 3.风险程度 每个具体项目都有各自的风险程度,不同风险程度的项目对组织目 标的实现影响也不同。内部审计机构负责人应根据审计项目的风险程度 规划审计项目执行的先后顺序。内部审计人员应当按照准则中列示的风 险因素对每一个审计项目的各方面风险进行考察后,优先执行风险较高 的项目,因为,该项目如果不能得到及时的监督和评价,就有可能严重 影响组织目标的实现。 4.审计资源 审计资源是指为实现审计目标所需要的基础性条件的总称,一般是 指为审计机关拥有或能够支配的,服务于审计执法的人力、财物、方法 技术、信息情报等各种资源的总和,其中最重要的是审计人力资源,因 为“人”是各种资源要素中最活跃的因素。每一个审计项目都要消耗和占 用一定的审计资源。内部审计部门管理负责人要根据被审计项目的不同 性质及其业务的复杂程度,考虑分配具有相应学识、能力的内部审计人 员;并根据审计项目的时间限制,对于急需解决问题的审计项目安排足 够数量的内部审计人员。 5. 内部审计人力资源管理 审计资源中最重要的就是人力资源。《中国内部审计准则第1101号 —— 内部审计基本准则》中明确规定:组织应当设置与其目标、性质、 规模、治理结构等相适应的内部审计机构,并配备具有相应资格的内部 审计人员;内部审计人员应当遵守职业道德,在实施内部审计业务时保 持应有的职业谨慎;内部审计人员应当具备相应的专业胜任能力,并通 过后续教育加以保持和提高。由此我们可以看出,内部审计人员应具备 一定的专业胜任能力和道德水准,具有良好的专业能力、适当的知识结 构、融洽的人际关系和优良的素养,通过持续职业发展来增加知识、提 高技能和其他能力。对人员的后续教育、考核激励等管理活动,有助于 提升内部审计人员的专业胜任能力。 6. 内部审计人员的聘用与培训 组织应当合理安排内部审计人员规模配置和职责分工,结合组织的 发展战略、审计要求、审计工作量等因素,对内部审计人力资源的需求 进行分析,制定相应的内部审计人力资源的需求计划,从而制定科学有 效的内部审计人员的聘用计划。 在聘用内部审计人员时,选拔聘用人才应按照以下标准进行。 (1) 具备专业胜任能力 内部审计人员的专业胜任能力决定内部审计帮助组织实现目标的成 效。内部审计人员不仅要具备足以胜任当前工作的专业知识和业务能 力,熟悉内部审计准则和财务会计制度,还要具备风险管理、组织治理 和内部控制等方面的专业能力,熟悉本组织的经营活动和行为安排,能 发现组织经营过程中存在的或潜在的问题,提出解决问题的建议。 (2) 遵守职业道德,保持应有的职业谨慎 内部审计人员要具备基本的道德品质,必须遵守职业道德规范,正 直、客观、有责任心,以应有的职业谨慎态度实施内部审计业务。内部 审计人员应遵守的职业道德标准有:依法审计、忠于职守、坚持原则、 客观公正、廉洁奉公、保守秘密;不得滥用职权、徇私舞弊,不得泄露 秘密、玩忽职守。 此外,根据《中国内部审计准则第1101号—— 内部审计基本准则》 中的有关规定,组织还应对内部审计人员加以培训,通过后续教育来保 持和提高内部审计人员的专业素养和能力。内部审计人员应当通过后续 教育和职业实践等途径,学习和掌握相关法律法规、专业知识、技术方 法和审计实务的发展变化,保持和提升专业胜任能力。 培训是审计人员更新知识和能力建设的重要途径。组织要完善岗位 培训和职业培训相结合的培训制度,(更多内容可关注公众号CIA内审师小站)根据本单位的特点以及内部审计人 员的基本素质制定切实可行的培训计划,为内部审计人员提供培训学习 的机会。组织可以针对内部审计人员胜任能力的要求,编制相应的评估问卷,对内部审计人员进行技能评估,并根据评估结果制定培训计划和 培训课程。同时, 自学是内部审计人员后续教育的重要补充方式。审计 人员可以采用 内部审计部门及人员关系处理 内部审计人员应建立和维护良好的人际关系,以促进有效的审计工作。根据《内部审计具体准则第2305号——人际关系》,主要关系对象包括: 内部审计部门要为组织管理层服务,内部审计工作的顺利开展必须要取得组织负责人的授权和支持。因此,内部审计部门管理人员必须要 与组织管理层及相关人员建立良好的人际关系。内部审计人员应当积极 主动地和管理层沟通。内部审计人员要与组织管理层就审计计划进行沟 通,达成共识;要定期向组织管理层提交审计工作计划草案、审计报告 等相关文件,同时,还要把内部审计工作中遇到的困难和问题及时和组织管理层沟通,在进行审计工作时要得到管理层的理解和支持。内部审 计工作一旦出现错误或偏差,要及时向管理层汇报并提出补救措施。内 部审计工作人员要和组织管理层共同努力,落实审计计划,完成组织战 略目标。 2.被审计单位和相关人员 内部审计工作就是内部审计管理部门派出审计人员对被审计单位的工作进行的监督检查,从而识别风险、避免舞弊现象的发生。为了更好 地开展审计活动、提高审计效率、避免工作中的误会、(更多内容可关注公众号CIA内审师小站)保障审计工作的 顺利开展,审计人员在审计活动开始之前要与被审计单位进行沟通和交 流,得到被审计单位及工作人员的理解和支持。在审计过程中,通过询 问、会议、谈话、问卷调查等方式,了解被审计单位的业务活动、内部 控制和风险管理的情况。内部审计人员还应通过口头交流等非正式方式 与被审计单位交流审计过程中遇到的困难和问题,便于双方进一步合 作。在审计报告结果出来之前,审计人员也应该和被审计单位或部门交 换意见,保证审计意见和审计结论的公正性和客观性,实现内部审计的 目标。 3.组织内部各职能部门和相关人员 在进行内部审计工作时,内部审计人员要与组织内部其他各职能部 门及人员协调。只有取得其他职能部门,如生产部门、人力资源管理部 门、销售部门和仓储部门等的支持和配合,审计工作才能正常顺利地进 行下去。内部审计人员要了解组织内部其他相关职能部门的情况,在与 这些部门和人员的沟通和合作中寻求审计中遇到的问题及相应的解决方 法。 4.组织外部相关机构和人员 组织或企业需要根据国家的相关规定以及工作要求来委托社会中的 第三方中介结构进行独立审计和资产评估等,而组织内部审计人员应当 积极配合这些外部相关机构和第三方审计人员的工作,保持必要的联系和沟通,做好和外部审计机构的协调工作,以获得更多的认同、支持和 协作。保持内外部审计的良好关系,可以提高审计效率,节约审计资 源。 5. 内部审计机构中的其他成员 内部审计工作人员之间也应保持必要的交流互动。内部审计部门人员要重视内部审计部门同事间的人际关系,相互协作、相互包容。内部 审计管理部门领导应当积极鼓励内审人员相互交流工作经验、分享审计 资源和审计证据、沟通审计结果和审计意见,从而更高效地实现内部审 计之间的信息交换和信息共享,更好、更快地完成审计活动,实现审计 目标。 缺乏必要及时的信息沟通、对同一事物有不同的评价、每个人的价 值观不一致以及职业道德信念存在差异,是内部审计人员人际关系产生 冲突的主要原因。在出现人际关系产生冲突时,内部审计人员要及时妥 善化解人际冲突,解决相互矛盾,可以采取的主要解决方法有:暂时回 避、寻找适当的时机再协调矛盾问题、理性劝导、适当妥协、互相协作 等。 1. 内部审计制度建设 内部审计制度的建设有助于促进内部审计工作的有序性、完整性和可靠性,使内部审计工作有章可循、有规可依。一套完善的内部审计制 度可以保障组织的内部审计健康发展。 内部审计制度体系可包含三个层次:内部审计章程、管理办法和实施细则。 (1) 内部审计章程 内部审计章程是内部审计制度体系中的顶层文件,是组织管理中最重要的文件之一,对内部审计活动具有很强的约束力,是内部审计部门 和审计人员进行审计活动的依据。内部审计章程应当采用书面形式对内 部审计活动的目标、权限和职责进行规范,并且需要得到最高管理层的 批准才正式有效。 我国《内部审计具体准则第24号—— 内部审计机构的管理》规定内 部审计章程应该包括的内容有:内部审计目标、内部审计机构在组织中 的地位、内部审计机构的职责和权限范围。 组织要定期检查内部审计章程的执行情况,对内部审计章程进行及时必要的修订,确保内部审计章程可以更好地指导内部审计工作。 (2) 管理办法 内部审计部门在内部审计章程的指导下,通过制定并按要求执行管理办法,可以规范内部审计部门运行过程中的业务过程和管理工作。要 在管理办法和内部审计章程一致的情况下,根据组织自身的组织形式和 内部管理制度,制定合适的管理办法。 (3) 实施细则 内部审计制度的第三层是实施细则。内部审计部门要在内部审计章程和管理办法的前提下,结合单位或具体审计项目的实际情况,对审计 工作中的常见现象和问题及处理办法总结出固有模式和套路,制定成实 施细则,对内部审计工作的开展提供参考模式或者常规指导,从而提高 审计效率,节约审计资源。 2.编制内部审计工作手册 内部审计工作手册,是指用来规范某一审计内容或者某一业务流程的具体指南。内部审计管理部门要根据组织的性质、规模和特点来编制 内部审计工作手册,从而来指导内部审计人员的工作。根据《内部审计具体准则第24号——内部审计机构的管理》的有关规定,内部审计工作手册应包括以下内容: (1) 内部审计机构的目标、权限和职责的说明; (2) 内部审计机构的组织、管理及工作说明; (3) 内部审计机构的岗位设置及岗位职责说明; (4) 主要审计工作流程; (5) 内部审计质量控制政策与程序; (6) 内部审计道德规范和奖惩措施; (7) 内部审计工作中应注意的事项。 赛升药业:内部审计制度(2024年1月) 本文来源:综合互联网 CIA内审师小站
1.遵守法律法规的有关规定
制定年度审计计划的基本思路包括:
1.在制定年度审计计划前,首先要明确审计目标
年度审计计划的主要内容
1.年度审计工作目标
制定年度审计计划应考虑的重要因素
1.组织风险
1.组织管理层和相关人员
内部审计制度建设及工作手册编制
组织和企业应根据国家有关法律法规和相关政策的要求,在组织内 部建设完整、有体系的内部审计工作制度,来对内部审计工作进行规范 和指导。
下面以“××××公司企业内部审计制度”为例进行说明。
















97046009
