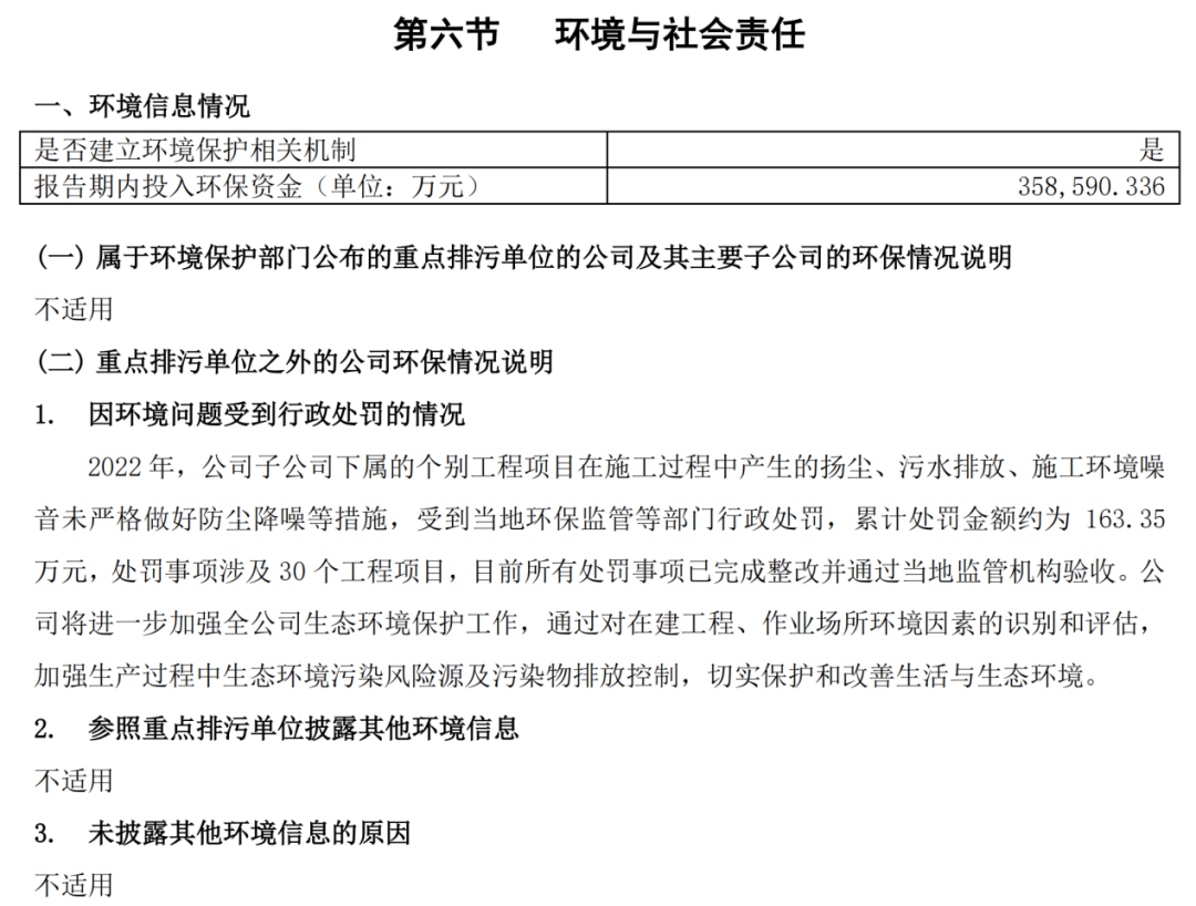
上市公司ESG报告实例 工商银行ESG报告 工商银行ESG报告结构直接为环境篇、社会篇、治理篇。环境篇内容为绿色金融战略、绿色金融政策、气候风险管理、绿色金融实践、低碳运营等,社会篇内容为客户服务、可持续金融服务、回报股东及社会等。治理篇内容为党建、战略、ESG 与可持续金融金融管理、风险治理、人力、科技。 简单介绍一下环境篇中的绿色金融政策、绿色金融实践。 绿色金融政策 ●加强绿色金融考核 将绿色金融纳入对分行绩效考核指标体系的社会责任板块,重点考核各行绿色贷款余额占比、绿色贷款增量、绿色金融产品和服务创新等情况。将 ESG与可持续金融纳入集团综合化子公司考核指标。 ●制定绿色贷款年度投放计划并实施 FTP 优惠 安排绿色贷款专项规模,优先保障绿色产业信贷投放。对绿色贷款实施内部资金转移价格(FTP)激励措施。 ●强化差异化信贷政策及经济资本调节 将绿色产业主导行业包括铁路、城市轨道交通、水电等均定位为积极进入类行业,下调经济资本占用系数,匹配授权等差异化信贷政策。 ●加强绿色融资统计管理 印发《关于加强绿色金融统计标识管理的通知》,强化绿色投融资统计标识管理等工作 , 有效提升绿色投融资统计的准确性、及时性和自动化水平。印发《关于开展全行绿色融资统计数据管理自查工作的通知》,开展绿色融资统计数据管理自查工作。 绿色金融实践 ●绿色信贷 按照银保监会口径,共行投向节能环保、清洁生产、清洁能源、生态环境、基础设施绿色升级、绿色服务等绿色产业的绿色贷款余额39,784.58亿元(银保监会绿色信贷统计口径包括 :节能环保产业、清洁生产产业、清洁能源产业、生态环境产业、基础设施绿色升级产业、绿色服务产业、采用国际惯例或国际标准的境外项目、绿色贸易融资、绿色消费融资。)规模与增量均保持可比同业第一,其中余额前三位的产业分别为基础设施绿色升级、清洁能源、节能环保。工行清洁能源贷款中风电、光伏发电贷款余额占电力行业贷款总量37.8%。 ●绿色债券 报告期内,工行在全国银行间债券市场成功发行100亿元人民币碳中和绿色金融债券,是监管认可的境内首单商业银行碳中和绿色金融债。债券的碳减排效果满足“可测度、可核查、可验证”等要求,且与国际标准接轨度高,是境内首支引用了新版中欧《可持续金融共同分类目录》的绿色债券,符合全球主流绿色债券标准,是国内绿色债券市场的标杆性产品。完成包括绿色债券、可持续挂钩债、社会责任债等各类ESG债券108只募集资金5,781.70亿元主承规模1,457.13亿元。 ●绿色理财 工银理财综合运用债和股、非标和标等多种工具,积极服务产业结构低碳化和绿色技术产业化,大力支持清洁能源、绿色交通、生态保护、节能环保、环境治理等重点领域,创新推出 3 只 ESG 主题理财产品,绿色金融投资占比较上年末进一步提升。 ●绿色基金 发行了 14 只以生态环境、新能源、ESG、碳中和等为投资方向的基金。 ●绿色租赁 报告期内,本行全资子公司工银金租充分发挥租赁业务产品属性优势,重点加强对清洁能源、绿色航运、节能环保等绿色产业的服务支持力度,优化业务结构,综合运用“租 + 贷”模式支持企业多元化融资需求。 ●绿色金融案例 工行介绍下属部分分行对于新能源行业、基础设施行业、生态环境治理项目、传统行业绿色转型的融资贷款案例。 ESG 与可持续金融治理架构 独立鉴证报告 德勤华永会计师事务所出具独立鉴证报告,对工行2022ESG报告作出有限保证签证。 GRI Standards 索引及 ESG 索引对照: 香港联合交易所 ESG 指引细则 中芯国际ESG报告 中芯国际ESG报告分为三个部分。一、主要总结2022年在ESG成果,二、ESG治理,三、聚焦可持续运营。 2022年ESG荣誉成就和亮点绩效 支持责任商业联盟准则 责任商业联盟(Responsible Business Alliance, RBA)是全球供应链中最大的企业社会责任联盟,旨在为电子行业或以电子产品为关键要素的行业及其供应链公司在劳工、健康与安全、环境及道德方面制定行业标准和行为准则,以确保公司的工作环境安全,工人受到尊重并享有尊严,且经营活动符合环保和道德要求。中芯国际近十年来均采用责任商业联盟在线风险评估(RBA-Online)系统,来评估公司整体及各厂区在环境、健康与安全、劳工权益与道德管理等方面的管理状况,针对存在的风险建立持续改善计划。 ESG管治架构 中芯国际打造了以董事会为最高决策层的四级可持续发展治理体系,并将四级管治架构作为支撑公司ESG管治长效发展的立足之本和重要保障。 责任矿物管控 中芯国际积极履行社会责任,持续优化公司责任矿产管理。中芯国际与上下游企业共同努力,坚决抵制任何破坏环境、侵犯人权、助长武装冲突、违背商业道德的行为,确保供应链无冲突矿产。中芯国际建立了由法务、采购、客户工程、企业社会责任等相关部门组成的负责任矿物管理工作小组,不断完善负责任矿物管控机制,严格落实《中芯国际负责任矿物政策》,持续监督并评估供应链冲突矿产风险,促进价值链中的负责任采购。 报告期内,中芯国际依照经济合作与发展组织(Organization for Economic Co-operation and Development, OECD)的责任矿产供应链尽责管理指南,采用责任矿产倡议组织(Responsible Minerals Initiative, RMI)创建的冲突矿产报告模板(Conflict Minerals Reporting Template, CMRT)、拓展矿产报告模板(Extended Minerals Reporting Template, EMRT)等工具,对所有供应商进行尽职调查,确保自身供应链合法合规。在此基础上,中芯国际还积极配合客户完成负责任矿物尽职调查,及时、有效地提交相关信息,披露冶炼厂及矿源合规情况。 低碳运营 中芯国际切实履行企业环境保护责任,遵守《中华人民共和国环境保护法》《中华人民共和国大气污染防治法》《中华人民共和国固体废物污染环境防治法》等环保相关法律法规及国家地方标准。已建立完善的环境管理体系,设置专业的管理部门严格把关生产运营中可能存在的产污环节,控制各类污染物的产生及排放;通过增设环保项目、运行控制、运营监督等措施,高标准完成生产过程中的环保实践,提升公司环境绩效。 气候变化风险及机遇识别 中芯国际参考国际气候相关财务信息披露工作组(TCFD)披露框架及建议,从企业管治、战略、风险管理、指标与目标四个维度分析了气候变化对公司运营、发展战略可能造成的财务影响。 温室气体排放管理 中芯国际已建立温室气体排放管理体系,每年依照ISO 14064温室气体排放盘查体系对各厂区开展温室气体盘查。 能源消耗状况 报告期内,中芯国际能源消耗总量为3,376.52百万千瓦时,能源消耗强度为13.45千瓦时/8英寸晶圆当量-光罩数。 报告参考标准 本报告依据香港联合交易所发布的检讨《环境、社会及管治报告指引》及相关上市规则条文、上海证券交易所科创板上市规则等相关要求编写,并适当参考全球报告倡议组织《GRI可持续发展报告标准》(GRI标准)、中国社会科学院经济学部《中国企业社会责任报告指南(CASSESG 5.0)》、中国工业经济联合会《中国工业企业及工业协会社会责任指南》、中国电子工业标准化技术协会SJ/T 16000-2016《电子信息行业社会责任指南》,以及国际标准化组织ISO 26000:2010《社会责任指南》的主要原则。 《2022年中芯国际环境、社会及管治(ESG)报告》评级报告 “中国企业社会责任报告评级专家委员会”对《2022 年中芯国际环境、社会及管治(ESG)报告》进行评级。依据中国社会科学院《中国企业社会责任报告指南(CASSESG5.0)》暨“中国企业社会责任报告评级专家委员会”《中国企业 ESG 报告评级标准(2023)》。中芯国际 ESG报告首次获得五星级评价。 企业“漂绿”行为及防范 “漂绿”英文名为Greenwashing,由单词“Whitewash”(粉饰、掩饰)演变而来。漂绿是企业通过夸大在环保方面的努力,欺骗社会公众的行为。企业往往出于市场营销、获得融资及补贴、企业内信披制度不健全、相关数据采集困难、防止商业机密泄漏等原因做出“漂绿”行为,以2022年国内市场企业(中铁股份、新华制药、中国神华)漂绿行为为例: 中铁股份 中国中铁股份是全球最大建筑工程承包商之一,曾入选“上市公司ESG实践案例”,2022年中铁的处罚金额位居建筑与工程领域前列。2022年5月,陕西省宝鸡市麟游县林业局罚单显示,中铁旗下公司陕西旬凤韩黄高速公路有限公司毁坏并占用林地6.6797公顷,罚款569312元。 中铁股份2022年报第六节“环境与社会责任”对全年罚单情况做了整体说明:“公司子公司下属的个别工程项目在施工过程中产生的扬尘、污水排放、施工环境噪音未严格做好防尘降噪等措施,受到当地环保监管等部门行政处罚,累计处罚金额约为163.35万元,处罚事项涉及30个工程项目,目前所有处罚事项已完成整改并通过当地监管机构验收。公司将进一步加强全公司生态环境保护工作,通过对在建工程、作业场所环境因素的识别和评估,加强生产过程中生态环境污染风险源及污染物排放控制,切实保护和改善生活与生态环境。” 新华制药 山东新华制药股份有限公司是解热镇痛药生产和出口基地,继获评国家级“绿色工厂”后,2022年入选“国家绿色供应链管理示范企业”,为国内首家获得此称号的化学制药企业。新华制药股份公司及子公司淄博新华-百利高制药有限责任公司、新华制药(寿光)有限公司、山东新华万博化工有限公司属于环境保护部门公布的重点排污单位。 2022年新华制药年报公布因环境问题受到行政处罚情况及公司整改措施: 中国神华 中国神华能源股份有限公司的以煤炭为基础的综合能源上市公司,主要经营煤炭、电力、新能源、煤化工、铁路、港口、航运七大板块业务,中国神华曾入选央企ESG先锋50指数、《财富》中国ESG影响力榜单、福布斯中国ESG50榜单等,2022年中国神华因未批先建收到一笔1264万、一笔331万的行政处罚。 如何有效防范企业“漂绿”行为 “漂绿”行为可能导致承担行政处罚、民事责任、甚至可能构成刑事责任(如虚假广告罪等),同时ESG建设亦属于企业合规建设。无论诉讼问题、合规问题都属于企业法律服务范围。为有效防治“漂绿”行为,企业可以从以下几个方面着力进行建设: ●从组织架构上建立有效的ESG合规体系 落实董事会全面参与企业ESG工作的责任,设立ESG委员会,制定ESG策略、目标、发展方向。以自上而下地传达公司ESG价值观,同时赋予委员会一定监督职能,以保证ESG与公司治理和业务实践的结合。通过公司治理结构、战略规划、企业文化和规章制度的升级改造,加强内部审计与有关监管部门(例如环保部门)的沟通。 ●建立企业内部ESG数据采集体系、保证企业内部口径的一致 ESG数据涉及面广,尤其是环境数据的计算需要不同种类的专业知识,需要横跨企业各部门获取数据。通过企业信息化建设并在信息化平台上完善各部门协同合作,通过专门ESG部门及时高效的获取企业运营过程中产生的数据,将ESG信息获取整合融入企业日常化管理流程,保证企业数据的真实性及有效性。 ●引入第三方签证和评价机构 企业通过聘用第三方鉴证机构和评价机构,提供独立鉴证和评价服务,保证ESG信息的真实性和管理绩效,并在企业ESG报告中展示,如上文工商银行ESG报告中提供的由德勤华永会计师事务所出具独立鉴证报告,对工行2022ESG报告作出部分数据做出有限保证签证。 结语 对企业而言,ESG报告不应只是一张考卷,而应从实处着手,加强自身监管、落实自身责任、持续的进行投资及技术升级。这体现了一个企业的温度,体现了一个企业的社会责任。而对于投资者而言,一家勇于承担社会责任的企业,是更值得投资的企业。






























97046009
