
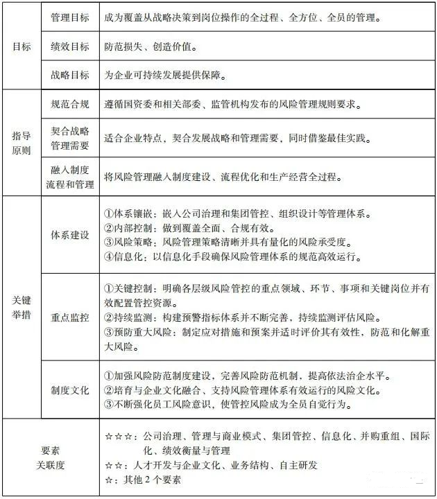
【目标】
风险管理要成为覆盖从战略决策到岗位操作的全过程、全方位、全员的管理,防范损失、创造价值,为企业可持续发展提供保障。
【指导原则】
遵循国资委和相关部委、监管机构发布的风险管理规则要求,并根据企业发展战略和管理需要,借鉴国内外最佳实践,将风险管理融入制度建设、流程优化和生产经营全过程,持续提升风险管控能力。
【体系建设】
公司治理、集团管控和组织设计能满足风险管理要求,内部控制覆盖全面、合规有效,风险管理策略清晰并具有量化的风险承受度,以信息化手段确保风险管理体系的规范高效运行。
【重点监控】
明确各层级风险管控的重点领域、环节、事项和关键岗位,有效配置管控资源,构建预警指标体系并不断完善,持续监测评估风险,制定应对措施和预案并适时评价其有效性,防范和化解重大风险。
【制度文化】
加强风险防范制度建设,完善风险防范机制,提高依法治企水平。着力培育与企业文化融为一体、支持风险管理体系有效运行的风险文化。不断强化员工风险意识,使管控风险成为全员自觉行为。
风险管理要素逻辑框架表
















97046009
