为深入贯彻党的二十大精神,扎实推进审计工作高质量发展,有序做好202X年度审计工作的考核评价,根据XX绩效考核工作领导小组办公室印发《202X年度XX绩效考核工作实施方案》《XX绩效考核评分细则制定规范》的要求,结合审计工作实际,制定本考核评分细则。
一、总体要求
坚持以习近平新时代中国特色社会主义思想为指导,全面贯彻党的二十大精神,深入贯彻习近平总书记对审计工作的重要指示批示精神,贯彻落实中央、X委、X委关于审计工作的要求,根据XXXX等文件精神,结合XX审计工作的要求,对XX共XX个单位的审计工作开展情况进行考核。
二、考核对象
本次审计工作考核涉及XX(单位清单)。
三、考核内容
考核内容主要是审计工作的推进实施及成效,具体包括四个方面:
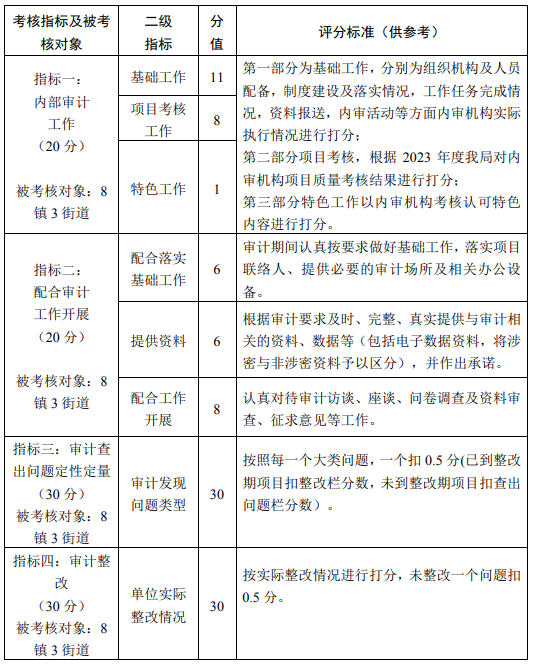
(一)认真开展内部审计工作
1.建立健全内部审计制度,实行主要负责人直接分管制度;配足内审人员,选派政治素质好、有专业胜任能力、思想作风过硬的人员专职从事内部审计工作;
2.积极开展内部审计工作,建立轮审制度,审计项目类型多样,取得实效。根据202X年度XX对内审机构项目质量考核结果进行打分;
3.认真落实X审计X统一部署的命题审计项目等工作;
4.认真上报内部审计工作情况,按要求报送各类计划、总结、报表、信息等资料;
5.主动接受审计机关的监督与指导,认真参加审计机关组织的各类会议、培训和评比活动;
6.内审机构开展的特色工作。
(二)积极配合审计工作开展
1.审计期间认真按要求做好基础工作,落实项目联络人、提供必要的审计场所[各类审计方法案例报告模板关注公众号内审网可查阅获取,内审网注]及相关办公设备;
2.根据审计要求及时、完整、真实提供与审计相关的资料、数据等(包括电子数据资料,将涉密与非涉密资料予以区分),并作出承诺;
3.认真对待审计访谈、座谈、问卷调查及资料审查、征求意见等工作。
(三)审计查出问题定性定量
1.没有移送处理的问题;
2.没有出具审计决定的问题;
3.未发现涉及损失浪费问题;
4.未发现屡查屡犯问题;
5.未发现体制机制方面问题;
6.未发现职责履行不到位问题;
7.未发现资金、资产使用等内部管理薄弱问题;
8.未发现“三重一大”决策方面问题;
9.未发现“八项规定”精神执行、“三公经费”使用、政府采购、政府投资项目等政策方面执行问题;
10.未发现自然资源资产和生态环境保护方面问题。
(四)切实抓好审计整改工作
1.重视整改工作,主要领导直接分管整改工作;
2.落实整改责任部门和责任人员;
3.建立健全整改相关制度(制度红头印发且有文号);
4.及时督促所属单位做好审计整改工作;
5.审计报告送达30日内及时提交整改工作方案、90日内及时提交整改结果报告;
6.对未整改到位问题及时提交整改情况;
7.对审计发现问题基本全部整改到位;
8.消除承诺整改。
四、考核方法与程序
X审计X成立审计工作绩效考评小组,负责考核工作的组织实施。考核采取日常考核与年末检查相结合的方式,最终考核结果将纳入XX对各单位的绩效考核。
审计考核工作将根据XX绩效考核工作安排,于202X年XX月启动,12月底前完成。考核采取分组的方式进行。充分利用信息化手段,提高考核工作效率。考核工作具体由综合法规科牵头,会同内部审计指导监督科、财政审计科、资源环境审计科、经济责任审计科、企业审计科、固定资产投资审计科、固定资产投资稽察科等科室组织实施。
五、考核评价
本次考核X审计X主要负责202X年度XX绩效考核指标-重点工作专项中的审计监管指标的评价,考核分数为1 分。X审计X将其化为100分,从内部审计工作(20分)、配合审计工作开展(20分)、审计查出问题定性定量(30分)、审计整改工作(30分)四个方面进行考核,根据实际情况统一设置考核指标,对存在不足予以扣分。
1.内部审计工作的绩效考核:一是基础工作,根据被考核对象组织机构及人员配备、制度建设及落实情况、工作任务完成情况、资料报送、内审活动等方面内审机构实际执行情况进行打分;二是项目考核,根据202X年度XX对内审机构项目质量考核结果进行打分;三是特色分,以内审机构考核认可特色内容进行打分。
2.配合审计工作开展情况:由审计组根据审计项目涉及的被审计单位实际配合情况进行打分。
3.审计查出问题定性定量:根据审计发现的主要问题,按照每一个大类问题,一个扣0.5分(已到整改期项目扣整改栏分数,未到整改期项目扣结果栏分数)。
4.审计整改按实际整改情况:未整改一个问题扣0.5分。
六、工作要求
(一)严格考评标准,压实工作责任。X审计X重视绩效考核工作,加强绩效考核工作领导和监督,各考核(评价)责任科室要强化担当意识,严格按规定考核评分,充分拉开分数差距,考准考实考出优劣。
(二)关注审计工作实效,增强审计权威性。坚持把内审工作开展情况、审计工作配合情况、审计发现情况和整改情况实际相结合,实事求是,切实解决发现问题,促进提升被审计[各类审计方法案例报告模板关注公众号内审网可查阅获取,内审网注]单位的管理水平。
(三)加强统筹规范,发挥合力作用。严格按照XX绩效考核工作规范开展各项考核(评价)工作,科学合理制定考核指标,加强科室间数据共享应用,综合利用项目检查和整改材料,以考核促进工作提升。
附件:202X年度审计工作考核评分细则表






97046009
