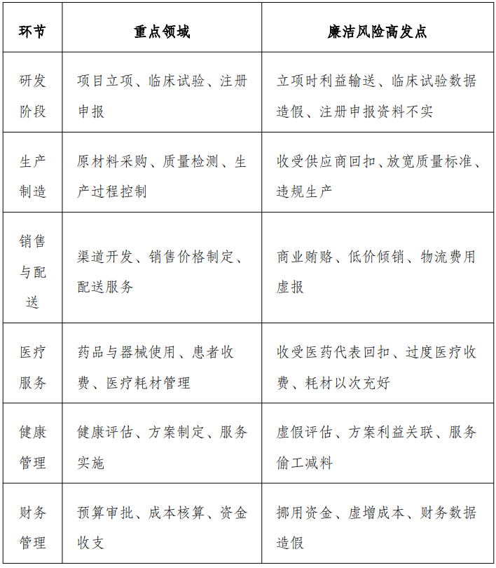
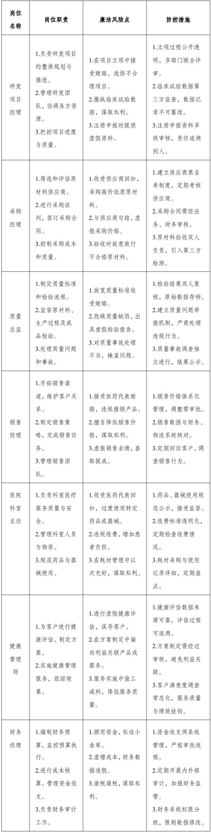
重庆市民营企业合规建设和廉洁风险防控指引 (2025年版) 重庆市工商联 重庆市企业合规促进会 2025年4月 目 录 第一章总则 第二章合规体系建设 第一节建设阶段 第二节运行阶段 第三节监督阶段 第四节评估阶段 第五节迭代阶段 第三章合规重点 第四章合规管理职责 第五章合规有效控制 第六章合规保障 第七章信息化建设 第八章廉洁风险防控 第一节清廉建设 第二节清廉重点 第三节清廉职责 第四节廉洁风险全过程管控 第五节反商业贿赂管理 第九章附则 附录一廉洁承诺书 附录二六大行为表现形式清单示例 行为一:职务侵占行为表现形式清单 行为二:商业贿赂行为表现形式清单 行为三:利益冲突行为表现形式清单 行为四:采购与招标舞弊行为表现形式清单 行为五:财务与资金管理违规行为表现形式清单 行为六:监管规避与对抗调查行为表现形式清单 附录三十大重点行业廉洁风险防控 行业一:制造业廉洁风险防控 行业二:批发与零售业廉洁风险防控 行业三:房地产业廉洁风险防控 行业四:软件和信息技术服务业廉洁风险防控 行业五:金融与投资业廉洁风险防控 行业六:建筑业廉洁风险防控 行业七:能源与环保业廉洁风险防控 行业八:服务业廉洁风险防控 行业九:医药与健康业廉洁风险防控 行业十:旅游业廉洁风险防控 附录二 行业九:医药与健康业廉洁风险防控 一、医药与健康业核心业务流程 (一)药品与医疗器械研发阶段 市场需求调研(分析疾病谱、医疗需求)→项目立项(确定研发方向、制定计划)→实验室研究(药物合成、器械设计)→临床试验(招募患者、开展试验)→注册申报(准备资料、提交审批) (二)生产制造阶段(药品/医疗器械) 原材料采购(筛选供应商、采购原料/零部件)→生产准备(设备调试、人员培训)→生产加工(药品生产、器械组装)→质量检测(原材料检验、过程检验、成品检验)→包装入库 (三)销售与配送阶段 渠道开发(对接医院、药店、电商平台)→销售谈判(价格协商、合同签订)→订单处理(安排发货、跟踪物流)→配送服务(确保产品及时、安全送达) (四)医疗服务阶段(以医院为例) 患者接诊(挂号、分诊)→诊断治疗(检查、诊断、制定方案)→药品与器械使用(开具处方、操作器械)→康复护理(提供康复指导、护理服务)→患者随访(跟踪康复情况) (五)健康管理阶段健康评估(收集信息、评估健康状况)→方案制定(个性化健康方案)→服务实施(健康监测、干预)→效果跟踪(评估方案效果)(六)财务管理阶段预算编制(研发、生产、销售等预算)→成本核算(原材料、人力等成本)→资金管理(资金筹集、使用、回笼)→财务审计(内部审计、外部审计) 二、重点环节与重点领域 三、重点人员岗位职责及廉洁风险防控要点表(示例) 第一条【指导思想】以习近平新时代中国特色社会主义思想为指导,深入贯彻党的二十届三中全会精神,引导民营企业加强合规建设和廉洁风险防控,建立民营企业全方位全周期赋能机制,推动清廉合规制度、规则融入民营企业发展之中,助力民营经济健康发展和高质量发展。 第二条【制定依据】根据国家相关法律法规和文件规定,参照ISO37301:2021《合规管理体系要求及使用指南》、GB/T35770-2022《合规管理体系要求及使用指南》等相关合规标准,根据重庆市委关于推进清廉重庆建设、清廉民企建设的相关文件精神,制定本指引。 第三条【适用范围】全市所有民营企业,重点是参与清廉民企建设的民营企业。 本指引适用于体系认证、管理咨询、律师事务所等第三方机构,以帮助企业建立和完善合规建设和廉洁风险防控体系,开展合规建设和廉洁风险防控评估工作。 第四条【基本原则】 (一)坚持党建引领。坚持党建引领与遵循市场规律相统一,全面履行从严治党主体责任,充分发挥党组织的政治引领作用,确保民营企业合规建设始终保持正确方向。 (二)坚持全程覆盖。民营企业合规建设要覆盖各业务领域、各部门、各级子公司和分支机构以及全体员工,贯穿决策、执行、监督全流程。 (三)坚持权责清晰。按照“管业务必须管合规”要求,明确业务及职能部门、合规管理部门和监督部门职责,严格落实员工合规责任,对违规行为严肃问责。 (四)坚持务实高效。建立健全符合企业实际的合规管理体系,突出对重点领域、重点环节和重要人员的管理,充分利用大数据等信息化手段,切实提高管理效能。 (五)坚持持续合规。民营企业应遵守现时有效且适用的法规政策,并且将合规管理各构成要素不断改进,保障合规管理全环节的稳健运行,持续关注法律法规变化与监管动态,及时将外部合规要求转化为内部规章制度。 第五条【建设步骤】合规体系建设步骤包含建设、运行、监督、评估、迭代五个阶段。通过闭环式管理,不断优化提升合规管理体系效果;同时,企业可结合自身实际制定《合规管理体系》《员工手册》《合规管理手册》或《合规管理制度》等文件。 第六条【目标确定】企业应在相关职能和层级上明确合规目标。 (一) 策划如何实现合规目标时,企业应确定: 1.要做什么; 2.需要什么资源; 3.由谁负责; 4.何时完成; 5.如何评估结果。 (二)确定合规目标时,企业可输出如下成果: 1.合规方针:合规方针包含使命宣言、方针声明、管理战略等内容。 2.合规计划:企业可依据实际情况设立长期或短期(年度)工作计划,包括目标目的、主要工作事项、责任、角色和资源分配等内容。 3.年度合规评估指标:年度合规评估指标应做到明确、具体、可量化,包含合规培育次数、违规事件发生次数等内容。 第七条【融入业务】将合规要求整合到日常业务流程中,例如在采购、销售、合同审批、招投标等关键环节嵌入合规要求及检查机制,确保所有业务决策充分考虑到合规因素。企业也可形成《业务流程管控清单》,以此说明企业业务流程中的合规控制点,包括关键业务流程(如采购、销售、财务等)中识别的合规风险、控制措施、责任分配等。 企业应当围绕经营范围,针对劳动用工、环境保护、安全生产、财务税收、信息保护、知识产权、对外贸易、市场交易、反垄断、反商业贿赂等重点领域以及合规风险较高的业务,制定合规管理具体制度或者专项指南。 除上述领域外,企业可以结合自身的组织形式和生产经营特点,将产品与服务质量、合同管理、商业伙伴等领域确定为合规重点并加强合规管理。 第八条【组织建设】企业需识别并评估与合规风险及合规目标相关的内外部因素,包括业务模式、合规文化、第三方关系、法规要求、经济、社会与文化状况、确定并理解合规管理体系的相关方的需求和期望等。同时,设立合规组织开展合规监督管理并输出组织建设关键成果。 (一)企业合规建设组织包含如下层级或部门: 1.股东层:股东会是公司的权力机构,主要依据法律法规和公司章程,通过委派或更换董事、监事等方式对董事会、监事会以及董事、监事合规工作的履职情况进行评估和监督,确保其行为符合法律法规和公司章程的要求。 2.决策层:企业合规决策层通常包含党委会、董事会和经营班子。决策层确保合规管理的有效实施,其职责包括推广合规经营理念,培育企业合规文化,审议合规管理体系相关计划和年度报告,决策重大合规事宜,推动合规管理体系的完善,以及决定合规部门的设置及其职能。 3.管理层:企业合规管理层通常包含合规委员会、经理层。管理层负责向决策层汇报,其合规职责主要包括依据合规方针指导部门合规工作,制定合规管理体系建设方案,制订和批准合规制度及年度计划,建立合规绩效评估体系,并组织应对重大合规风险事件。有条件的企业可设立首席合规官。 4.业务及职能部门:业务及职能部门是合规的“第一道防线”。主要承担本部门的合规职责,包括审查本部门规章和管理活动的合规性,建立合规管理制度和流程,编制合规风险清单及应对措施,梳理关键岗位合规风险并纳入岗位职责,定期开展合规风险评估并报告风险,以及组织或协助处理违规事件的调查与整改。 5.合规管理部门:合规管理部门是合规的“第二道防线”。是企业合规工作的牵头部门,应在企业管理制度中明确其地位、权限和独立性。该部门的职责包括起草合规制度、年度计划与报告,识别、预警、监评、处置合规风险,审查规章制度、经济合同、重大决策,组织或协助开展合规培育,受理合规咨询,推进合规管理信息化建设,设计合规管理体系,经授权开展合规管理体系有效性评价,在权限内处理违规举报等。 6.监督层:监督层是合规的“第三道防线”。该层通常包含审计部门、企业监督机构。监督层应确保合规管理体系有效执行,职责主要包括监督企业经营和员工行为的合规性,并在权限内调查违规事件,追究责任并提出处理建议。 (二)合规组织建设可输出如下关键成果: 1.组织架构图:包括不同部门和团队的职能、层级关系、管辖范围等。 2.岗位合规职责清单:详细说明不同团队和个人在合规管理体系中的具体职责分配,包含每个岗位的主要职责、主要权限、所需技能、任职资格、决策事项和工作目标。 第九条【基本保障】民营企业应当根据自身能力和经营需要,为企业合规管理工作提供包括但不限于人力、物力、财力、专业等方面的必要保障和支撑,确保企业合规能够顺利开展。 第十条【企业合规六道防线】企业内部合规的三道防线与行业协会等社会组织参与的行业防线、行政部门参与的行政防线、法检机关参与的司法防线共同构建了企业合规的六道防线。这六道防线的构建确保了企业风险在溢出时能够迅速被发现并纠正,保证企业运营合规。 第十一条【模拟测试】企业合规管理人员应当执行业务全流程的模拟测试,结合合规风险发生频率及合规风险的高低,科学抽取样本进行相关判断。将样本数据输入企业正常运行环境,穿越全流程和所有关键合规环节,把运行结果与合规设计要求比对,识别出业务流程合规管控点上可能存在的不足与疏漏,以确保合规体系在设计层面的有效性。 第十二条【评估与整改】企业应当在合规体系模拟测试结束后,识别出业务流程合规管控点上可能存在的不足与疏漏,并通过二次评估的结果对合规体系进行整改和完善。 第十三条【合规审查】企业应将合规审查纳入经营管理必要流程,建立完善的审查机制;进行重大决策、签订重要合同、运营重大项目前进行合规审查;同时,企业应建立健全合规检查制度,制定合规审查计划并实施;合规审查的关键成果可包括: (一)审查标准:规定审查的标准和流程,包含审查的准则、步骤、责任人和时间要求等内容。 (二)审查报告:记录审查活动的详细情况和结果,包括审查对象、发现的问题、建议措施等内容。 第十四条【合规举报】企业应建立、实施和维护相应的违规事项举报渠道,确保举报渠道的畅通;对举报内容和举报人进行保密;让所有员工了解举报程序和保护措施,并能运用相关程序。合规举报的关键方式可包括: (一)设立举报渠道:如举报信箱、热线电话、邮箱和第三方平台等。 (二)举报记录与处理文件:记录每个举报案件的情况和处理结果,包括举报的详细信息、调查过程、处理措施和最终结果。 第十五条【合规调查】合规管理部门应对举报及时开展合规调查,并制订详细调查方案;调查应包含第三方合作伙伴的高风险调查,调查应由无利益冲突的专业人员执行;调查过程中应保护被调查者的合法权利,并在调查结束后根据规定对违规行为进行问责处理,同时,所有相关调查文档应当妥善保存;合规调查的关键成果可包括: (一)调查方案:合规调查的计划和方法,包含调查目的、范围、方法、时间表和责任分配等内容。 (二)调查报告:详细记录调查的发现和结论,包括调查的具体结论、原因分析和行动建议等内容。 第十六条【合规报告】合规报告内容包括但不限于: (一)合规风险识别及分析情况; (二)违规情况分析及采取的纠正措施; (三)合规管理体系绩效评估的有效性及后续持续改进建议; (四)与监管机构的沟通情况; (五)合规审查及合规调查的情况。 第十七条【培育宣导】企业应通过测评等方式评估培育效果,以确保培育的有效性,并将培育记录作为公司的正式文件保存。 培育宣导主要关键成果包含如下内容: (一)培育计划:培育计划详细规划企业的合规培育活动,包含培育的目标、受训人员、培育时间表、培育主题和课程大纲、培育师和评估方法等内容。 (二)培育材料:培育材料是用于支持培育活动的具体内容和资料,涉及合规相关的法律法规、公司政策、行业最佳实践、行为准则、具体案例分析等内容。 (三)培育记录:培育记录是关于培育活动的详细记录,包括参与者名单、出席情况、培育日期和地点、培育内容以及参与者的反馈和评估结果等内容。 第十八条【日常监测】企业应对合规管理体系的有效性进行监视和测量,开发合规管理评估指标体系,对监视和测量的结果进行分析和评估,合理地运用分析和评估结果。同时,保留对监视、测量、分析和评估的结果的文件化信息。日常监测关键成果主要包含以下内容: (一)合规管理评估指标体系:有条件的企业可建立合规管理评估指标体系,提供定量方法衡量和评估合规管理体系,涵盖合规制度执行、合规调查、培育效果等方面的具体指标。 (二)日常监测报告:对合规管理活动的监测结果进行汇总、分析并提出改进建议。 第十九条【内部审核】企业应按合规工作计划,定期开展内部审核: (一)建立、实施和维护合规管理体系的内部审核管理制度和审核方案,包括频次、方法、责任、策划要求和报告等要素; (二)规定每次审核的目标、准则和范围; (三)挑选审核员进行审核,确保审核的客观性和独立性; (四)在实施内部审核后,形成合规内部审核报告,保留审核方案、审核结果及相关材料的文件化信息; (五)确保审核结果报告提交最高领导者和决策层、相关管理层、合规管理部门。 第二十条【合规评估】合规评估关键成果可包含如下内容: (一)评估机制:包括评估的标准、程序、方法和频率等内容。 (二)评估报告:包括得分、排名、优劣势和改进建议等内容,可作为奖励、晋升等管理决策的依据。 第二十一条【评估标准】对企业的合规治理效果评估应当坚持可行性、有效性与全面性的评估标准,具体为: (一)企业完成合规计划的可能性以及合规计划本身的可操作性:企业对合规计划实施过程中可能造成的人员增减、财物保障增减、流程增减的可接受度。 (二)合规计划对企业预防治理原有风险和漏洞的实效性:企业主体流、业务流、资金流、控制流、信息流能否实现有效无缝流转和全面控制;内外控监督体系能否穿透内部监管、行业监管、行政监管、刑事监管;目标规范是否全面有效嵌入并融合进企业业务流。 (三)合规计划对于涵盖企业在合规领域中的薄弱环节是否全面。 第二十二条【评估内容】对企业的合规治理效果评估应重点评估以下具体内容: (一)合规管理体系是否全面、科学、有效、可行; (二)合规管理机构的独立性; (三)合规管理人员的能力; (四)合规管理体系运行是否能达到风险识别、预警、处置、激励的目的; (五)内外部监督、制约的机制是否完备; (六)合规知识和合规意识的普及和培育; (七)奖惩和举报机制是否完备,渠道是否畅通; (八)合规管理、治理过程的数据是否可视化,是否全留痕; (九)其他与合规治理相关的评估标准。 治理和审查的标准、指标的权重可以依据治理和审查的对象、目的、行业特点、合规风险以及企业需要等因素设置。 第二十三条【持续迭代】企业应结合违规事件或行为与合规管理体系绩效评估结果,在合理的成本和可接受对应风险的条件下,随着外规的变化,如新规发布或者企业内外的举报或者业务迭代,持续更新和完善合规管理和廉洁风险防控体系,确保其适宜性、充分性和有效性;企业可定期出具合规管理和廉洁风险防控体系迭代计划,包括迭代目标、迭代措施、实施时间表、责任分配及预期成果等内容。 第二十四条【违规处理】企业应建立并完善违规处理、整改、纠正机制,从对违规事件的应报未报责任、违规行为责任、违规事件的整改三方面,明确责任范围,细化追责问责标准。 (一)违规、整改、纠正机制的内容包括但不限于: 1.针对违规事件或行为,明确应报未报,或迟报、谎报、瞒报、漏报的处理标准; 2.依据对违规事件或行为的调查结果,明确违规部门或人员的处置标准; 3.根据调查结果,及时进行整改并反馈整改情况; 4.采取措施避免事件或行为再次发生; 5.实施任何必要的措施; 6.评审所采取纠正措施的有效性; 7.在必要时,变更合规管理体系。 (二)违规处理关键成果可包含如下内容: 1.违规事件调查报告:包括事件的描述、调查过程、发现、责任人确定和建议的纠正措施;为处理违规事件提供事实依据,帮助企业采取适当的纠正和预防措施。 2.整改和纠正措施记录:包括整改措施的具体内容、实施步骤、责任人和完成情况,确保违规事件得到有效的纠正,并防止类似事件再次发生。 第二十五条【合规重点】企业应当根据内外部环境和合规义务更新情况,结合合规风险识别评估结果,在全面推进合规管理的基础上,突出重点领域、重点环节和重点人员及境外贸易和投资的合规管理,切实防范合规风险。 第二十六条【重点环节】企业应当加强对以下重点环节的合规管理: (一)制度制定环节。强化对企业章程、规范等内部管理重要文件的合规审查,把合规要求融合进企业制度中,确保符合法律法规和相关规定、标准的要求。 (二)决策环节。坚持科学决策、依法决策的原则,细化各层级决策事项和权限,将合规审查作为决策前置程序,防范决策风险,保障决策依法合规。对涉及重大事项决策、重大项目投资、大额资金运作等重大事项,加强合规论证和审查。 (三)生产经营环节。严格执行各项合规管理制度,加强对生产运营重点流程的监督检查,确保生产经营过程中按规定的要求操作。 (四)其他需要关注的重点环节。 第二十七条【重点人员】企业应当加强对以下重点人员的合规管理: (一)管理人员。促进管理人员切实增强合规意识,带头依规开展经营管理活动,认真履行合规管理职责,强化对管理人员的合规评估与监督问责。 (二)重要风险岗位人员。依据合规风险评估情况明确界定重要风险岗位,加强针对性培育,使重要风险岗位人员熟悉并严格遵守业务涉及的各项规定,加强监督检查和违规行为问责。 (三)新入职人员。在员工招聘过程中开展尽职调查,为新入职员工提供合规相关制度文件,并开展合规培育,确保其熟悉并能履行与职位和职务相关的合规义务。 (四)境外人员。将合规培育作为境外人员任职、上岗的必备条件,确保其遵守我国和所在国法律法规及监管等相关规定及合规要求。 (五)其他需要重点关注的人员。 第二十八条【重点领域】企业应当围绕经营范围,加强对以下重点领域的合规管理: (一)劳动用工。贯彻实施劳动用工相关法律法规,建立和完善劳动规章制度,并保证制度的合法性。规范劳动合同签订、履行、变更、竞业禁止约定内容、终止和解除,确保劳动用工各环节合规、规范有序,切实维护企业和员工合法权益。强化劳务外包与劳务派遣用工的管理,切实保障劳动者的合法权益。 (二)环境保护。遵守环境保护管理相关法律法规要求,明确相关部门和人员的环境保护职责,实施废水、废气、固废和噪声污染防控,严格执行相关环境保护的管理制度,包括环境影响评价、污染源监测、清洁生产审核评估等。规范环境应急管理制度,按法律法规要求实施环境保护信息公开,开展环境保护宣传、教育、培育相关工作。在生产经营过程中加强监督检查,及时发现并整改违规问题。 (三)财务税收。健全完善财务内部管理和监督体系,严格遵守财务规章制度、规范并执行财务事项操作和审批流程。依照相关税收法律法规规定,规范企业税务管理,依法纳税。 (四)安全生产。遵守安全生产相关法律法规、标准等要求,落实全员安全生产责任制,建立健全安全管理体系及安全生产规章制度、应急管理制度、安全教育培育制度,加强安全生产风险管控及监督检查,及时发现并纠正违规问题,保障从业人员安全。建立健全职业病防治机制,落实职业病预防措施,工作场所应符合职业卫生标准和要求,保障劳动者职业健康权利。 (五)知识产权。及时依法申请或登记注册知识产权成果,对已取得的权利及时续展维护。规范实施知识产权许可和转让,防范并及时制止侵权行为,依法依约规范使用第三方知识产权,防止侵犯第三方合法权益。 (六)信息保护。建立和完善信息管理制度,采取全面可行的保护措施,防止商业秘密与内幕信息不当泄露,尊重业务伙伴和客户的隐私信息。建立个人信息保护制度,建立和实施控制措施,保证个人信息的收集、存储、处理、共享、转让和公开披露中的数据安全及合规。 (七)对外贸易。结合贸易情况开展前期调查,了解贸易各方所在国家(地区)关于国际贸易方面的法律法规等要求,全面掌握关于贸易管制、质量安全与技术标准、知识产权保护、进出口关税等方面的具体要求,关注业务所涉国家(地区)开展的贸易救济调查,包括反倾销、反补贴、保障措施调查等,形成调查报告,提示可能存在的风险情况并做好应对预案。 (八)市场交易。围绕民营经济实现高质量发展的目标,打造风清气正的营商环境、维护公正公平的市场秩序,坚决抵制商业贿赂、挪用资金等行为。制定符合相关法律法规的规定和程序、相关费用控制在规定范围内的赠礼、招待、赞助、捐赠及类似利益流通的相关政策,建立健全企业与商业伙伴、政府工作人员等的交往礼仪与规范,构建廉洁合规的管理机制和措施,保障员工廉洁自律,企业守法经营。遵守反不正当竞争、反垄断相关法律法规,确保以合规的方式开展业务活动。 (九)治理结构。依法完善治理结构,建立、完善现代企业管理制度。通过明确岗位职责、业务流程等方式,正确区分企业行为与个人行为,避免企业与个人存在混同;确保董事会、监事会和高级管理人员忠实、诚信,勤勉尽责,依照法律法规及章程正确履职。 除上述领域外,企业可以结合自身的组织形式和生产经营特点,将产品与服务质量、合同管理、商业伙伴等确定为合规重点领域并加强合规管理。 第二十九条【境外投资】企业应当强化境外投资行为的合规管理: (一)深入研究并严格遵守境外相关国家的法律法规、缔结或者加入的有关国际条约及相关国际规则,全面掌握禁止性规定,明确海外投资经营行为的红线和底线。密切关注境外政治和法律环境的动态变化,及时掌握合规要求,有效采取应对措施。 (二)健全涉外合规经营制度、体系、流程,重视开展项目的合规论证和尽职调查,依法加强对境外机构的管控,规范涉外经营管理行为。 (三)定期排查梳理境外投资经营业务的风险状况,重点关注投资保护、市场准入、外汇与贸易管制、环境保护、税收劳工等高风险领域以及重大决策、重要合同、大额资金管控和境外子公司企业治理等方面存在的合规风险,认真制定防控措施。遇有重大风险事件,要妥善处理、及时报告,防止事件扩大蔓延。 第三十条【企业合规管理职责】企业应当基于所在区域、行业及企业类型、业务规模、商业模式等情况,根据相关法律法规、标准规范等要求,搭建权责明晰的合规管理组织架构,并依据规定履行相应职责,推动合规管理制度和运行机制有效落地实施。 第三十一条【企业党建工作机构职责】企业党建工作机构发挥把方向、管大局、促落实的领导作用,推动合规要求在本企业得到严格遵循和落实,不断提升依法合规经营管理水平。 (一)企业合规管理工作应当充分发挥企业党委(党组)领导作用,落实全面依法治国战略部署有关要求,把党的领导贯穿合规管理全过程。 (二)企业在党委(党组)领导下,按照有关规定履行相应职责,推动相关党内法规制度有效贯彻落实。 (三)企业应当将合规管理纳入党委(党组)法治专题学习,推动企业领导人员强化合规意识,带头依法依规开展经营管理活动。 第三十二条【企业最高管理者职责】企业最高管理者(实际控制人)指在最高层指挥和控制企业的一个人或一组人。企业最高管理者(实际控制人)须以身作则,支持企业合规管理,是合规管理的第一责任人,主要履行如下合规管理职责: (一)确定企业的合规方针和目标,并与企业的价值观、目标和战略一致; (二)确保合规成为企业的核心价值观之一,合规文化成为企业文化的核心组成部分; (三)确保与合规管理负责人建立直接沟通机制,并确保合规管理工作的独立性; (四)确保合规管理要求融入企业业务流程,并能持续改进; (五)确保建立合规管理工作的开展情况与员工绩效、评估及职级晋升等挂钩的管理机制,确立并维护问责机制; (六)确保为企业合规管理工作配置充分、适当且可用的资源和技术支持。 第三十三条【企业董事会职责】企业董事会主要履行以下职责: (一)推行合规经营理念,培育企业廉洁文化,推动建立和完善合规管理体系,确保合规管理的要求融入企业的业务流程,实现一体化; (二)审议批准合规管理体系建设方案、合规管理基本制度以及合规管理工作年度报告等文件; (三)定期开展合规管理体系运行评估,推进合规管理体系持续改进; (四)决定合规管理部门的设置和职能; (五)决定合规管理负责人的设置和任免; (六)审议决定合规管理重大事项; (七)法律法规和章程规定的其他合规管理职责。 第三十四条【企业监事会职责】企业监事会主要履行以下职责: (一)监督董事会的决策与流程是否合规; (二)监督董事和高级管理人员合规管理职责履行情况; (三)对引发重大合规风险负有主要责任的董事、高级管理人员提出罢免建议; (四)向董事会提出撤换企业合规管理负责人的建议; (五)法律法规或者章程规定的其他合规管理职责。 第三十五条【企业经理层职责】企业经理层(高级管理人员)主要履行以下职责: (一)根据董事会决定,建立健全合规管理组织架构; (二)拟订合规管理牵头部门设置方案; (三)拟订合规管理体系建设方案; (四)拟订合规管理基本制度,组织制定合规管理具体制度,批准合规管理工作年度计划; (五)明确合规管理流程,确保合规要求融入业务领域; (六)建立合规绩效评估制度,确保合规绩效评估制度的实施; (七)指导各部门的合规管理工作,组织应对重大合规风险事件; (八)经董事会授权的其他合规管理职责。 第三十六条【企业业务及职能部门职责】业务及职能部门承担本部门合规管理的主体责任,主要履行以下职责: (一)对本部门规章制度、合同等文件及经营管理活动进行合规审查; (二)建立并完善本部门业务合规管理制度和流程,编制合规风险清单和应对预案; (三)梳理重点岗位的合规风险,将合规要求纳入岗位职责; (四)组织开展合规风险识别评估,及时向合规管理部门报告合规风险,组织或配合开展合规风险事件的应对处置工作; (五)组织或配合开展违规事件的合规调查和整改。 第三十七条【企业合规管理部门职责】企业可以综合考虑企业规模、企业面临的合规风险程度等因素,决定是否设置专职或由合规相关职能部门兼职的合规管理部门,并明确合规管理负责人。 合规管理部门是企业合规工作的牵头部门,对合规管理负责人负责,主要履行以下职责: (一)组织起草合规管理基本制度和具体制度规定、合规管理工作年度计划、合规管理工作年度报告; (二)组织开展合规风险识别、评估、预警和应对; (三)开展规章制度、重大业务活动、重大决策的合规审查; (四)组织或协助各部门开展合规培育,受理合规咨询和合规沟通事宜,推进合规信息化建设; (五)依据授权,规划设计合规管理体系,组织开展合规管理体系有效性的评审; (六)组织开展合规检查,指导企业开展合规管理工作; (七)组织或协助开展合规评估; (八)受理职责范围内的违规举报,组织或参与对违规事件的调查,并提出处置建议。 合规管理负责人对企业最高管理者(实际控制人)与董事会负责,领导合规管理部门组织开展企业的合规管理工作。 第三十八条【企业合规监督部门职责】企业应当设置专门的合规监督部门。 合规监督部门负责监督合规管理体系的有效运行,包括监督企业经营管理活动和员工履职行为的合规性,在职权范围内对违规事件进行调查,按照规定开展责任追究,并提出处置建议。 第三十九条【风险识别】企业应建立健全合规风险识别机制,准确识别潜在的合规风险。 (一)企业开展风险识别的具体做法可包括: 1.持续收集与合规相关的法律法规、监管规定等合规义务,对照现有业务和流程,识别风险源、风险要素、风险阈值; 2.从同行业或企业过往违规案例中识别、分析潜在的合规风险与对应业务环节; 3.全面系统梳理企业经营管理活动中存在的合规风险; 4.系统分析风险源、风险类别和风险形成因素。 (二)企业开展风险识别的关键成果可包含《风险识别清单》,按照重要性或风险级别进行分类,包括业务、劳动关系、法律、品牌、财务、运营、信息安全等合规风险。 第四十条【风险预警】企业应当针对具体的漏洞和风险设置预警阈值,保障合规制度运行的有效性和全面性。 企业在合规治理过程中,应当遵循以下原则: (一)全面性原则:合规风险预警机制的建立和实施应当覆盖企业全部业务和事项、所有职能部门和下属单位所面临的风险,即每类业务和事项、每个职能部门和全部分子企业均应建立合规风险预警机制; (二)目标性原则:企业建立和实施合规风险预警机制的最终目标是实现企业发展战略和经营目标,直接目标是能够及时识别、评估和应对合规风险,将合规风险控制在企业可接受范围之内,防止合规风险识别不及时、评估不充分、应对不恰当等; (三)前瞻性原则:企业在建立和实施合规风险预警机制时要构建合规风险预警指标体系及其阈值,以便根据所达到的预警指标的数值评估得出合规风险预警级别,提出合规风险预警预案; (四)可操作性原则:合规风险预警机制应当具有可操作性,不是形式上的预警,而是能够落到实处的预警、便于全体员工实施发挥预期作用的预警; 合规风险预警制度的具体操作步骤如下: (一)在对合规风险进行定性定量后,分析风险成因,从中找出关键成因,如人员、时间、特定行为等因素。 (二)将关键成因量化,确定其度量,分析确定导致风险事件发生(或极有可能发生)时该成因的具体数值。 (三)以该具体数值为基础,以发出风险预警信息为目的,加上或减去一定数值后形成新的数值,该数值即为关键风险阈值。 (四)当关键成因数值达到关键风险指标时,发出风险预警信息。 (五)跟踪监测关键风险阈值相关因素的变化,一旦出现预警,及时实施风险控制措施。 (六)面对实时修订、变化的相关法律法规、监管规定、行业准则、国际条约及规则等外部规则,企业应定期总结和分析已制定的风险管理策略的有效性和合理性,结合实际对其不断修订和完善更新风险关键成因的数值。 第四十一条【风险监督与评估】企业应围绕重点业务、重要环节、重要岗位和大额资金,定期、及时开展全面合规风险评估,对合规风险发生的可能性、影响程度等进行分析、判断,并确定衡量重要性水平的方法或程序,发挥企业董事会或委派董事决策、审核和监督职责,有效利用企业监事会、内部审计等监督评估各项工作成果,利用股东层监管和反馈合规情况,风险监督与评估结果将作为风险处置的主要依据。 企业开展风险监督与评估,应当准确识别与实现控制目标相关的内部风险和外部风险,采用定性与定量相结合的方法,按照风险发生的可能性及影响程度等,对识别的风险进行分析和排序,确定关注重点和优先控制的风险。企业开展风险监督与评估的关键成果可包括: (一)风险监督与评估报告:对合规风险进行监督、分析和评估,包含风险的可能性和影响程度评估、风险级别、处置措施。 (二)风险等级划分标准:确定不同风险等级的标准和分类方法,包含风险分类标准、评级方法和处理流程等内容。 第四十二条【风险处置】企业各部门应根据风险预警与风险分析的结果,结合风险承受度,权衡风险与收益,制定风险规避、风险降低、风险分担和风险承受等风险处置措施,将风险控制在可接受的范围内。 在制定相应风险处置措施时,企业应明确风险管理成本的资金预算和控制风险的组织体系、人力资源、应对措施等总体安排,从而制定合理的、符合实际的、具有可操作性的风险处置措施,实现风险阈值以下不干扰、不预警、不处置。 第四十三条【有效激励】企业应完善与风险控制程度相当、周期相当、价值相当的激励约束机制,对在合规管理体系建设中作出重要成绩、有效防范重大合规风险或对挽回重大损失作出突出贡献的集体和个人,应当予以表彰和奖励;对于落实合规管理工作不力,忽视重大合规风险或违规经营造成重大损失的,要严肃问责,按照有关规定追究企业相关领导及人员责任。 企业合规计划、定期书面报告、第三方组织合规考察报告是评定企业合规等级,颁发合规证明、示范企业的依据。 第四十四条【企业领导层支持】企业领导层应将合规管理纳入企业战略规划,确保合规管理与企业发展目标相一致。制定明确的合规目标和计划,推动合规管理的持续改进和优化。 企业应当将合规管理纳入本级及所属各级企业领导层法治专题学习,推动各级企业领导人员强化合规意识,带头依法依规开展经营管理活动。 企业领导层应为合规管理提供必要的资源支持,包括人力、物力、财力等方面的投入,确保合规团队具备足够的资源和能力,能有效执行合规政策和制度。 第四十五条【合规管理队伍】组建合规管理队伍。配备与企业规模、合规风险水平等因素相适应的专业人员。充分发挥企业法律顾问、公司法务等在合规管理中的作用。 合规人员应当具有与其履行职责相适应的资质和经验,具有法律、财务等方面的专业知识,并熟练掌握法律法规、监管规定、行业自律规则和企业内部管理制度。 第四十六条【合规经费保障】企业应当建立合规管理经费保障机制,结合企业合规管理工作实际,将合规管理体系建设所需经费纳入预算,保障合规管理各项工作有序开展。 第四十七条【合规报告】建立合规报告制度。建立、实施并维护合规报告渠道,确定报告准则。业务及职能部门在经营管理活动中发现合规风险,应当按有关要求向合规管理部门报告,合规管理部门应按要求向企业最高管理者(实际控制人)和董事会等报告。 如发生性质严重或可能给企业带来重大合规风险的事件,合规管理部门应当及时向企业最高管理者(实际控制人)和董事会等报告。 第四十八条【合规咨询】经营者可以根据实际合规需求,建立合规咨询机制。 业务部门在履职过程中遇到重点领域或重要业务环节合规风险事项时,可以主动咨询合规管理牵头部门意见。合规管理牵头部门在合理时间内答复或启动合规审查流程。 对于复杂或专业性强且存在重大合规风险的事项,经营者可以咨询外部法律专家和专业机构。 第四十九条【合规承诺】鼓励经营者向社会公开作出合规承诺,在内部管理制度中明确相关人员违反合规承诺的不利后果,并以实际行动表明对合规工作的支持。承诺可以包括以下内容: (一)建立健全涵盖合规治理机构领导责任、合规管理部门牵头责任与业务部门主体责任的责任体系; (二)建立健全涵盖风险识别、风险预警、风险监督与评估、合规咨询、合规培训等措施的合规风险防范体系; (三)建立健全涵盖合规审查、内部举报、外部监督、合规汇报的合规监控体系; (四)建立健全涵盖风险处置、合规奖惩等机制的合规应对体系; (五)有效开展合规需要的其他资源支持。 第五十条【合规培育机制】重视合规培育。建立制度化、常态化、全员化且与合规风险相适应的合规培育机制,确保所有员工和关联第三方理解并遵守相关法律法规、企业合规目标准则和要求。 合规培育应当针对不同培育对象有针对性地开展,与培育对象的岗位及其面临的合规风险相适应,并依据外部监管环境变化与合规义务变化,不断更新。 第五十一条【合规评估机制】建立合规评估机制。将合规管理的有效性和履职行为的合规性等合规管理情况,纳入对部门和员工的综合评估,并将合规管理工作的评估结果,作为绩效评估、员工晋升、评先选优等工作的重要依据。 第五十二条【合规文化】培育合规文化。在企业内部各个层级建立、维护并推进合规文化。企业的最高管理者(实际控制人)、决策层和管理层应当以身作则,遵循和落实合规价值观,倡导和推行合规文化;通过制定合规手册、签订合规承诺书、开展合规宣誓等方式将合规理念传递至全体员工,确保员工了解合规义务,并可通过采取常态化的合规培育、建立合规绩效评估体系与合规奖励机制等措施培育合规文化。 第五十三条【合规管理体系认证】有条件的民营企业应当积极参与合规管理体系认证,通过对标合规管理体系认证标准,夯实合规根基,助推企业高质量发展。 第五十四条【合规管理信息化建设】鼓励建立合规管理信息系统,加强合规管理信息化建设。运用信息化工具对合规管理信息与文件进行收集、存储、分类和传递,将合规要求嵌入业务经营流程,强化对企业经营管理活动中合规情况的动态监测和过程管控,为企业开展合规审查、合规培育等工作提供保障、支持。 第五十五条【需求分析】在进行信息化建设前,需要对企业的合规管理需求进行全面了解和分析,了解外部的监管要求和企业内部的合规要求,确定信息化建设目标和要求,并设立合规管理信息化建设的重点和优先级,确保建设方向符合企业的实际需求。 第五十六条【合规管理信息系统】建立合规管理信息系统。需要确定合规管理系统的模块和功能,制定系统的架构和技术方案,包括选定合适的信息化平台、数据库和开发工具,并考虑信息安全和数据隐私保护等方面的要求。 第五十七条【合规管理信息平台】依托先进的科技手段,如大数据、人工智能、大语言模型等,构建数智化合规管理信息平台,全面支持合规管理工作的各个环节。 第五十八条【风险识别和监控系统】建立合规风险识别和监控系统。通过数据分析和风险预警,可以及时识别和预防合规风险。可以建立合规风险评估系统,对组织的合规风险进行定量和定性评估,为风险管理提供支持。可以建立违规监测系统,通过数据挖掘和监控手段,检测和预防潜在的违规行为。 第五十九条【嵌入业务流程】通过信息化手段将合规要求和防控措施嵌入到业务流程中,针对关键节点加强合规性审查。 第六十条【数据管理】在进行合规管理信息化建设时,需要对组织的合规数据进行有效管理,清理和整理现有数据,建立合规数据的标准和分类体系,确保数据的准确性和完整性。同时,要制定数据采集、存储和更新的方法和流程,确保数据的安全和保密性。 企业应建立合规风险数据库、合规制度库、典型案例库等,为合规管理提供了坚实的数据支撑。 第六十一条【实时监测】利用大数据、云计算、人工智能等技术对重点领域和关键节点进行实时动态监测,实现合规风险的即时预警和快速处置。 第六十二条【流程优化】可以通过引入自动化工具和系统简化操作流程,提高合规管理的效率和准确性。可以建立工作流程系统,将合规管理流程进行数字化和自动化,实现信息的快速传递和处理。可以建立合规管理审批系统和合规报表生成系统,提高合规管理的有效性和可追溯性。 第六十三条【培训和意识提升】在进行信息化建设过程中,要加强培训和意识提升工作,通过专业体系化培训提高员工对合规管理信息化建设的认识和理解,助力合规信息化管理工作的有效落地。 可以组织培训课程、发布内部通知,向员工传达合规信息化建设的目标、意义和操作方法,使其能够积极参与和支持信息化建设。 第六十四条【信息集成与共享】利用大数据等技术手段,加强合规管理信息系统与其他业务系统的集成,如财务、人力资源、生产经营等系统,实现信息集成、数据共享和业务协同,实现对企业经营管理行为和员工履职行为依法合规情况的在线监控和实时风险分析。 第六十五条【数据安全与隐私保护】在合规管理信息化建设过程中,应确保数据的安全性和隐私保护,防止数据泄露和滥用。 第六十六条【技术支持与维护】建立合规管理信息化系统后,需要进行技术支持和维护工作。定期对系统进行更新和维护,解决系统运行中的技术问题,确保系统的正常运行。同时,要根据法规的变化和实际情况不断优化和升级合规管理系统,以保证系统持续适应企业的合规管理需求。 第六十七条【建设领导小组】开展清廉民企建设的企业,应当成立清廉建设领导小组或工作专班,成员由企业负责人、企业内部监察部门或内审等部门负责人组成。 第六十八条【专业支持】有条件的企业开展清廉建设,可申请专业人员支持。相关部门可根据企业申请,可推荐专业商会、有关专家指导和参与企业清廉建设。 第六十九条【风险排查】企业应按照清廉民企建设评价指标要求,重点围绕企业内部防控体系建设特别是审计监督体系和财会制度、人员岗位设置及工作运行情况、廉洁文化建设等方面,开展廉洁风险排查,并制作风险排查清单。 第七十条【制定方案】企业要结合廉洁风险排查情况,制定清廉民企建设方案。建设方案应当包括预期目标、建设任务、问题整改、责任分工、时间节点等内容。 第七十一条【方案实施】企业要将建设方案中任务分解落实到具体部门、岗位、人员,并明确完成时限,以清单化项目化方式按期督促推进,确保建设工作取得实效。 企业要根据行业特点和自身实际,开展有创新、有特色的创建活动,体现改革味和辨识度,打造具有标志性的清廉建设成果。 企业要加强与有关部门、国企、民企的互动交流、互学互鉴,并采取“走出去”“请进来”的方式,提升清廉建设水平。 第七十二条【成果展示】鼓励有条件的民营企业将各项工作成果通过各种具象化、制度化、图像化、数字化的形式展示。 第七十三条【清廉可看】通过对企业业务流程、组织架构、岗位职责等方面进行优化,确保企业重大廉洁风险点实现预警告知、分级处置、有效激励、分类监督、全面评估,并将清廉建设有关资料成册、编辑成视听资料存档,实现廉洁过程和结果的可视化。 第七十四条【清廉可感】通过对执行层、管理层、决策层、股东层的廉洁风险进行全面梳理,实现廉洁监管过程有感,激励结果有感: (一)在任职和重要业务环节开展廉洁承诺,签署《廉洁履职承诺书》,并根据风险发生概率,将失廉行为可能面临的刑事风险、行政风险、行业风险、经济风险等分别告知,设置廉洁合规卡口。 (二)开展廉洁从业教育,与创建党员先锋号岗、工人先锋号、青年文明号、巾帼文明岗等相结合,把相关要求融入岗位职责,打造具有企业特点的廉洁文化。 (三)构建和谐劳动关系,强化厂务公开和民主管理,让员工共同参与企业管理、内部监督,在清廉建设中得到实惠、看到变化、见到成效。 (四)定期公布正反面案例,树立正面典型,惩戒违规行为,实现以案促廉。 第七十五条【清廉可复制】及时发掘总结清廉民企建设过程中的典型做法、实践案例、创新成果等,提炼形成可复制、可借鉴、可推广的清廉建设范式。 支持专业商会发布行业廉洁合规调研报告、发展白皮书、规范指引等,促进清廉建设水平整体提升。 第七十六条【清廉重点】企业应当根据外部环境变化,在全面推进合规管理与清廉建设的基础上,突出重点领域、重点环节和重点人员,切实防范廉洁风险。 第七十七条【重点人员】企业重要岗位廉洁风险防控主要集中在关键岗位和重要人员上,包括采购、销售、财务等部门,在重大事项决策、人事任免、资产管理、财务管理等“人、财、物、权”方面拥有较大自由裁量权的人员。 第七十八条【重点环节】企业应当重点加强对以下几个关键环节的廉洁风险防控: (一)制度制定环节。企业应强化对内部管理文件如企业章程、规范等的合规审查,确保这些文件符合法律法规和相关规定、标准的要求,将合规与廉洁要求融入企业制度中。 (二)决策环节。企业应坚持科学、依法决策原则,明确各层级决策事项和权限,将合规审查与廉洁审查作为决策的前置程序,对重大事项如重大项目投资、大额资金运作等加强合规论证和廉洁审查。 (三) 生产运营环节。企业应严格执行合规管理与廉洁风险防控基本制度,加强对生产运营过程中重点流程的监督检查,确保操作符合要求。 (四)监督环节。企业应建立健全的监督机制,包括内部审计、企业内部监察部门等,确保对关键岗位和重要环节进行有效监督,实现廉洁风险有效防控。 (五)责任追究环节。企业应对违规行为进行严肃查处,并建立责任追究机制,确保违规必究,化解廉洁风险。 第七十九条【人员选拔任用】人员的选拔任用过程应通过公开透明的机制进行,以增强员工对选拔结果的信任感和认同感。人员管理的流程可以按照员工的“选、用、育、留、离”五个阶段进行梳理。企业应针对人员管理领域,结合实际制定合规管理具体制度或者专项指南,确保其廉洁性。 第八十条【财务管理】企业应建立健全的财务管理制度,明确财务审批流程与资金管理原则,确保每一笔资金的流动都遵循法律法规和企业规定。加强对采购管理与报销管理的规范,防止财务漏洞和腐败行为的发生。企业财务管理的具体流程如下: (一)财务规划:这是企业财务管理的基础,主要包括制定财务目标、预测财务状况、制定财务计划等。财务规划的目的是确保企业在未来的发展中拥有足够的资金支持,实现企业的战略目标。 (二)资金筹集:企业为了满足自身运营和发展需要,通过各种渠道筹集资金,如发行股票、债券、银行贷款等。在选择资金筹集方式时,企业应充分考虑自身的实际情况和市场需求,选择最适合自己的筹资方式,并注意控制筹资成本。 (三)资金运用:企业将筹集到的资金投入到各种经营活动中,如购买原材料、支付工资、投资研发等。在资金运用过程中,企业应充分考虑自身的经营特点和市场需求,制定科学的投资决策,并注意控制风险。 (四)成本控制:企业通过一系列管理措施,降低生产经营成本,提高经济效益。成本控制是企业财务管理中非常重要的一环,它直接关系到企业的盈利能力和市场竞争力。 (五)财务分析与决策:企业根据财务状况和经营成果,运用财务分析方法和决策理论,对企业的经营活动进行评价和选择。财务分析与决策的目的是为企业的战略规划和日常管理提供决策支持。 (六)财务报告与信息披露:企业向投资者、债权人、政府部门等利益相关者提供财务信息。在编制财务报告时,企业应遵循相关会计准则和法规要求,确保报告信息的真实、准确、完整。 企业财务管理的廉洁重点贯穿于整个流程之中,企业应针对财务管理领域,根据所在地区法律法规等,结合实际制定合规管理具体制度或者专项指南,确保其廉洁性。 第八十一条【物资采购】企业廉洁管理中的物资采购管理是旨在通过一系列精心设计的措施,确保企业采购活动的合规性、透明度和高效性。管理过程首先要求企业建立健全的采购管理制度,明确采购流程、审批权限、供应商管理、合同管理、验收管理等各个环节的具体要求和操作规范,为采购活动提供坚实的制度保障。企业物资采购的具体流程如下: (一)需求确认与计划制定:各部门根据工作需要和预算情况,编制物资采购需求计划,包括物资名称、规格、数量、用途等细节信息。采购需求计划提交给相关部门负责人进行确认和审批,确保需求的真实性和合理性。 (二)供应商选择与评估:发布招标公告或询价通知,吸引潜在供应商参与。对投标的供应商进行资格审查,包括企业注册信息、经营资质、过往业绩等方面的考核。对符合资格的供应商进行技术能力和商务能力评估,确保供应商能够提供合适的物资和服务。 (三)合同签订与执行:与选定的供应商进行谈判,就价格、交货时间、付款条件等达成一致。签订正式的采购合同,明确双方的权利和义务。跟踪合同的执行情况,确保供应商按时、按质、按量交付物资。 (四)物资验收与入库:收到物资后,进行验收,确认物资的质量和数量是否符合合同要求。对验收合格的物资进行入库管理,并及时记录物资的相关信息,如入库时间、库存数量等。 (五)付款与结算:根据合同约定和验收结果,办理付款手续。财务部门应审核合同、验收报告等资料,确保资金使用合法合规。 (六)绩效评估与反馈:对供应商和采购流程进行绩效评估,及时发现问题并采取改进措施。收集各部门的反馈意见,不断优化采购流程和提高采购效率。 企业物资采购的廉洁重点贯穿于整个流程之中,企业应针对物资采购领域,根据所在地区法律法规等,结合实际制定合规管理具体制度或者专项指南,确保其廉洁性。 第八十二条【合同管理】在民营企业运营中,为确保廉洁经营并维护企业利益,必须高度重视合同管理,通过建立完善的合同管理机制、加强法治观念、规范合同签订行为、完善合同管理制度体系、强化合同履行监督以及深化廉洁教育等措施,全方位确保合同的合法性、合规性及有效执行,从而有效预防腐败行为,保障企业经济安全,推动企业的稳健发展和长期繁荣。企业合同管理的具体流程如下: (一)合同准备阶段 1.明确合同目的:在签署合同之前,企业需明确合同的目的,围绕目的集合企业各个部门的力量来做准备工作。 2.审查对方资信:通过要求对方提供企业证照、查询企业档案信息、核查业务资质、调查诉讼或投诉记录等方式,对合同对方的资信进行全面审查。 (二)合同谈判与签订阶段 1.谈判分工:确定谈判负责人和文本内容审核负责人,通常由企业业务人员、法务人员、相关技术人员共同参与。 2.合同文本审查:重点审查双方主体信息、权利义务条款、合同通知条款、违约条款、法律适用及管辖条款、签署与生效条款等。 3.合同签署:确保双方均按照合同生效条款完备签署,如加盖公章、授权代表签字等,并注意骑缝签署和手写修改处的确认。 (三)合同履行阶段 1.合同存档与执行:签署合同后,将原件交给存档部门存档,并由合同执行的负责人留存合同副本,以便随时查阅并按约定内容履行合同。 2.督促履行进度:合同执行负责人督促企业各部门推进合同履行进度,确保自身如约履行,并关注对方是否及时履约。 3.履行障碍处理:合同履行过程中出现障碍时,应及时通知对方并协商处理方式。 (四)合同归档与分析阶段 1.合同归档:合同交由企业档案管理部门进行归档,并留存电子版,确保纸质文件与电子文件的统一。 2.合同登记与分析:业务部门与归档部门共同完成合同登记工作,包括对方主体信息、主要项目内容、合同负责人、权利义务履行期限等。 企业合同管理的廉洁重点贯穿于整个流程之中,企业应针对合同管理领域,根据所在地区法律法规等,结合实际制定合规管理具体制度或者专项指南,确保其廉洁性。 第八十三条【费用报销】民营企业廉洁管理中的费用报销管理要求企业从制度建设出发,明确报销范围、标准和流程,确保每一项费用支出都有据可依、有章可循。加强内部控制,通过严格的审核制度和责任追究机制,防止违规报销行为的发生,维护企业利益。企业费用报销的具体流程如下: (一)报销申请与单据整理:首先整理好相关的报销单据,如发票、收据等,并确保这些单据的完整性和清晰度。填写报销申请单,注明报销事由、金额等信息,并在报销人处签字。 (二)部门审核:报销申请单提交给所在部门的负责人或上级主管进行审核。部门负责人核实报销事由的真实性、合理性以及单据的完整性,确认无误后在报销单上签字。 (三)财务审核:报销单经过部门审核后,提交给公司的财务部门进行进一步审核。财务人员检查单据的合法性、金额的准确性以及是否符合公司的报销政策。如有问题,财务人员会与报销人沟通并要求补充或更正相关信息。 (四)公司审批:报销单经过财务审核后,提交给公司高层(如总经理)进行最终审批。公司高层综合考虑公司的财务状况和报销政策,决定是否批准该笔报销。 (五)付款与记录:报销获得批准后,财务部门安排付款给报销人,并记录相关的财务信息。报销人需确保收到款项后妥善保管好相关凭证,以备日后查账或审计之需。 企业费用报销的廉洁重点贯穿于整个流程之中,企业应针对费用报销领域,根据所在地区法律法规等,结合实际制定合规管理具体制度或者专项指南,确保其廉洁性和有效性。 第八十四条【重大决策】企业应制定并执行重大决策机制与流程,鼓励坚持民主集中制。 第八十五条【廉洁风险防控职责】企业应当基于所在区域、行业及企业类型、业务规模、商业模式等情况,根据相关法律法规、标准规范等要求,搭建权责明晰的廉洁风险防控组织架构,并依据规定履行相应职责,推动廉洁风险防控制度和运行机制有效落地。 第八十六条【授权管理】企业应加强重要岗位授权管理。企业应制定权责清单,不断优化采购、销售、投资管理、资金管理和资产交易等业务领域职权行使的岗位、主体、权限、程序和时限等。 第八十七条【职权分离】企业应实行重要岗位职责的分离控制。为保障各项经营业务规范有序开展,按照不相容职务分离控制、授权审批控制等要求,重点排查岗位职权可能带来的权力寻租、权钱交易、以权谋私等机会以及在履行工作职能、内部管理监督等方面存在的廉洁风险点,严格规范重要岗位和关键人员在授权、审批、执行、报告等方面的权责,实现可行性研究与决策审批、决策审批与执行、执行与监督检查等岗位职责的分离。 第八十八条【企业党建工作机构职责】从制度上确立企业党建工作机构领导的核心地位,把党的领导融入公司治理各环节。 (一)明确企业党组织在企业党内监督工作中的领导地位。企业党委(党组)领导班子成员按照“一岗双责”要求,对分管部门和单位党员干部从严进行教育管理监督。 (二)企业纪委在监督工作中履行监督专责。鼓励民营企业党委建立纪委,通过落实专业机构和专门人员,按照管理权限依法对企业管理人员的廉洁从业情况进行监督、检查、考核、问责。 第八十九条【企业股东层职责】企业股东层主要负责对公司整体战略方向和重大决策的监督与指导,通过股东大会行使权力,确保公司治理结构的合理性和透明度。企业股东层主要履行如下职责: (一)股东会负责对公司重大廉洁风险防控事项进行审议和决策,并对公司的经营状况进行监督。 (二)股东层还应通过董事会办公室对公司股东、董事、监事进行廉洁从业相关的辅导和宣传,明确告知应当遵守的廉洁从业要求。 第九十条【企业最高管理者职责】企业最高管理者(实际控制人)须以身作则,支持企业廉洁风险防控,是企业廉洁风险防控的第一责任人,主要履行如下职责: (一)确定企业的廉洁方针和目标,并与企业的价值观、目标和战略一致; (二)确保廉洁成为企业的核心价值观之一,廉洁文化成为企业文化的核心组成部分; (三)确保与廉洁风险防控负责人建立直接沟通机制,并确保廉洁风险防控工作的独立性; (四)确保廉洁风险防控要求融入企业业务流程,并能持续改进; (五)确保建立廉洁风险防控工作的开展情况与员工绩效、评估及职级晋升等挂钩的管理机制,确立并维护问责机制; (六)确保为企业廉洁风险防控工作配置充分、适当且可用的资源和技术支持。 第九十一条【企业董事会职责】企业董事会主要履行以下职责: (一)董事会办公室负责对公司股东、董事、监事进行廉洁从业相关的辅导和宣传,明确告知应当遵守廉洁从业规定。 (二)审议批准廉洁风险防控体系建设方案、廉洁风险防控基本制度以及廉洁风险防控工作年度报告等文件; (三)定期开展廉洁风险防控体系运行评估,推进廉洁风险防控体系持续改进; (四)决定廉洁风险防控负责人的设置和任免; (五)审议决定廉洁风险防控重大事项; (六)法律法规和章程规定的其他廉洁风险防控职责。 第九十二条【企业监事会职责】企业监事会主要履行以下职责: (一)监督董事会的决策与流程是否合规、廉洁; (二)监督董事和高级管理人员廉洁工作职责履行情况; (三)对引发重大廉洁风险负有主要责任的董事、高级管理人员提出罢免建议; (四)向董事会提出撤换企业廉洁风险防控负责人的建议; (五)对公司经营管理中发生的重大、异常情况进行专项检查; (六)法律法规或者章程规定的其他廉洁工作职责。 第九十三条【企业经理层职责】企业经理层(高级管理人员)主要履行以下职责: (一)根据董事会决定,建立健全廉洁风险防控组织架构; (二)拟订廉洁风险防控牵头部门设置方案; (三)拟订廉洁风险防控体系建设方案; (四)拟订廉洁风险防控基本制度,组织制定廉洁风险防控具体制度,批准廉洁风险防控工作年度计划; (五)明确廉洁风险防控流程,确保廉洁风险防控要求融入业务领域; (六)建立廉洁风险防控绩效评估制度,确保廉洁风险防控绩效评估制度的实施; (七)指导各部门的廉洁风险防控工作,组织应对重大廉洁风险事件; (八)经董事会授权的其他廉洁风险防控职责。 第九十四条【企业业务及职能部门职责】业务及职能部门承担本部门廉洁风险防控的主体责任,主要履行以下职责: (一)对本部门规章制度、合同等文件及经营管理活动进行合规审查与廉洁风险防控审查; (二)建立并完善本部门业务合规管理制度和流程,编制廉洁风险清单和应对预案; (三)梳理重点岗位的廉洁风险,将廉洁风险防控要求纳入岗位职责; (四)组织开展廉洁风险识别评估,及时向合规管理部门报告廉洁风险,组织或配合开展廉洁风险事件的应对处置; (五)组织或配合开展违规事件的廉洁风险调查和整改。 第九十五条【企业合规管理部门职责】企业合规管理部门主要履行以下职责: (一)组织起草企业廉洁风险防控基本制度和具体制度规定、廉洁风险防控工作年度计划、廉洁风险防控工作年度报告; (二)组织开展廉洁风险识别、评估、预警和应对; (三)开展规章制度、重大业务活动、重大决策的合规审查与廉洁风险防控审查; (四)组织或协助各部门开展合规与廉洁培育; (五)依据授权,设计清廉建设规划,组织开展合规管理与清廉建设工作有效性的评审; (六)组织开展合规与廉洁检查,指导企业开展清廉建设; (七)组织或协助开展廉洁风险监督与评估; (八)受理职责范围内的违规举报,组织或参与对违规事件的调查,并提出处置建议。 合规管理负责人对企业最高管理者(实际控制人)与董事会负责,领导合规管理部门组织开展企业的合规管理工作。 第九十六条【企业合规监督部门职责】企业合规监督部门负责监督企业廉洁风险防控体系是否有效运行,包括监督企业经营管理活动和员工履职行为的合规性与廉洁性,在职权范围内对违规事件进行调查,按照规定开展责任追究,并提出处置建议。 第九十七条【“关键少数”廉洁】企业“关键少数”是指在企业经营和管理中担任主要领导职务的,党委书记、董事长、首席执行官、总经理等人员。企业重要岗位和“关键少数”要以身作则,紧扣管钱、管物、用权、选人等突出方面,注重廉洁自律,在严格自律上做表率。 (一)企业应开展重要岗位和“关键少数”述责述廉、接受评议工作,述责述廉报告在一定范围内公开。 (二)企业重要岗位和“关键少数”管住管好自己的家属亲友,注重加强家风建设,不允许他们利用本人职权敛财谋利和实施不正当竞争,防止居心不良者对家庭成员进行“围猎”。 (三)企业“关键少数”领导职责中包含监督职责,既要增强自觉接受党组织、董事会、监事会(或行使监事会职责的审计委员会)和群众监督的意识,又要担负监督同级和下级领导班子职责。民营企业“关键少数”可依据战略执行、重大人事财务决策监督、目标管理、绩效评估等进行。 第九十八条【企业内部廉洁风险防线】企业内部廉洁风险防控的业务防线:主要由人力、采购、销售、财务等业务部门构成,并由上述部门负责对业务过程中的廉洁合规风险的防范并予以识别、预警、评估、处置。 企业内部廉洁风险防控的合规防线:主要由内控、风控、法务与合规等职能部门构成,从各自专业领域,监控廉洁合规风险相关事项,提出专业意见。 企业内部廉洁风险防控的审监防线:由企业监事会(或行使监事会职责的审计委员会)或企业内部监察部门构成,对已形成的廉洁合规风险事项进行监督、评价、处置。 第九十九条【廉洁风险防控机制】企业应健全廉洁风险防控机制,积极采取措施强化企业防范化解重大风险全过程管控,加强经济运行动态和资本市场指标变化监测,提高对经营环境变化、发展趋势的预判能力,同时结合内控体系监督评价工作中发现的经营管理缺陷和问题,综合评估企业内外部风险水平,有针对性地制定风险应对方案,并根据原有风险的变化情况及应对方案的执行效果,有效做好企业廉洁风险隔离,防止廉洁风险由“点”扩“面”,避免发生系统性、颠覆性重大廉洁风险。 第一百条【廉洁风险识别】企业应建立健全廉洁风险识别机制,收集廉洁风险信息,准确识别潜在的合规风险。 (一)收集廉洁风险信息 企业要加强沟通协调,定期或不定期地收集下列廉洁风险信息: 1.监事会、审计、专项检查和效能监察等各项监督检查发现的廉洁风险信息; 2.通过民主生活会、述职述廉、民主测评等方式获知的涉及有关领导人员的廉洁风险信息; 3.举报、内部纠查等方式查出的涉嫌腐败的廉洁风险信息; 4.通过问卷调查、网络舆情、调研座谈等方式了解职工群众反映的廉洁风险信息; 5.排查识别的廉洁风险信息; 6.通过其他途径反映的廉洁风险信息。 (二)排查识别廉洁风险 企业识别廉洁风险主要是以权力运行是否规范受控为判断标准,通过自己查、群众评、专家议和组织审等方式,重点对可能利用职权谋取私利的以下各项因素进行评估: 1.权力结构与授权因素。企业各决策主体的职权是否明确,决策程序是否完善;决策权、执行权、监督权是否相互制约又相互协调;部门职能配置,特别是人、财、物管理等重要职能的配置是否合理并且相互制约;重要岗位是否落实不相容业务分离规定;授权的范围、事项、条件和期限是否清楚,自由裁量权限是否适当;责、权、利是否明确且对等;授权事项与被授予者的履职能力是否相匹配。 2.机制制度因素。企业现行的制度是否符合法律法规的规定;制度内容是否适用、管用、可操作;各项制度是否配套健全;制度的执行是否有程序保障;“三重一大”决策制度是否建立并得到有效执行;内部控制制度是否建立健全;监督制约机制是否健全完备,企业内部监察部门、审计和法律等部门职能是否明确,监督是否到位、有效;考核评价机制是否健全、可操作,对过错责任的追究是否及时,管理是否形成闭环。 3.权力运行因素。依法、民主、科学决策是否有程序保障,集体决策和党组织参与决策是否落实;经营管理的各项操作流程是否建立健全,流程是否设计合理、步骤齐全、次序得当、界限明确,衔接时间是否合理,过程是否受控;企(厂)务、党务等信息是否公开;信息传递、沟通、共享是否顺畅,有无遗漏、隐瞒、封锁、错误传递信息的现象;是否运用现代科学技术手段,把重要监管制度嵌入信息系统,实现在线运行;被授权人是否不作为、越权行事、违规作为,是否实行“一岗双责”,是否遵守廉洁从业规定等。 4.思想道德因素。企业是否培育诚信文化、合规文化;企业的廉洁教育是否有盲区、盲点,廉洁教育是否与岗位职责紧密结合;党性、党风、党纪教育和廉洁从业教育的内容、时间和受教育人员是否落实;职工爱岗敬业、遵章守纪的自觉程度;职工对依法经营、集体决策、廉洁从业、公道正派、民主公开和接受监督的满意度;职工对教育针对性和实效性的满意度。 5.外部环境因素。可能易发多发腐败行为的行业、领域与本企业的业务关联度;相关市场规范程度和廉洁状况;企业利益相关主体诚信守法意识和廉洁情况;部门或岗位容易受到利益诱惑的程度;社会公众、媒体舆论等对企业的满意度。 6.企业其他因素。 企业开展风险识别的关键成果可包含《廉洁风险识别清单》,按照重要性或风险级别进行分类,包括生产、用工、财务、营销、费用报销、采购、信息安全等合规与廉洁风险。 第一百零一条【风险预警】企业应当根据定期评估结果,对可能发生腐败行为的苗头性、倾向性问题,设置预警阈值,保障合规制度运行的有效性和全面性。 (一)在对合规与廉洁风险进行定性定量后,分析风险成因,从中找出关键成因,如人员、时间、特定行为等因素。 (二)将关键成因量化,确定其度量,分析确定导致风险事件发生(或极有可能发生)时该成因的具体数值。 (三)以该具体数值为基础,以发出风险预警信息为目的,加上或减去一定数值后形成新的数值,该数值即为关键风险阈值。 (四)当关键成因数值达到关键风险指标时,发出风险预警信息。 (五)跟踪监测关键风险阈值相关因素的变化,一旦出现预警,及时实施风险控制措施。 (六)面对实时修订、变化的相关法律法规、监管规定、行业准则、国际条约及规则等外部规则,企业应定期总结和分析已制定的风险管理策略的有效性和合理性,结合实际对其不断修订和完善更新风险关键成因的数值。 第一百零二条【风险监督与评估】采用定性与定量相结合的方法,根据权力的重要程度、自由裁量权的大小、腐败行为发生的概率及危害程度等因素,定期对收集和排查到的廉洁风险进行评估,合理确定等级,明确风险分类和典型风险事项,确定关注重点和优先控制的风险,由企业董事会或委派董事决策、审核和监督,由企业监事会、内部审计等监督与评估,由股东层监管和外部审计反馈廉洁情况。廉洁风险监督与评估结果将作为风险处置的主要依据。 企业开展风险监督与评估的关键成果可包括: (一)风险评估报告:对廉洁风险进行监督、分析和评估,包含风险的可能性和影响程度评估、风险级别、处置措施。 (二)风险等级划分标准:企业应确定不同风险等级的标准和分类方法,包含廉洁风险分类标准、评级方法和处理流程等内容。 第一百零三条【风险处置】企业应针对腐败现象易发多发的重点领域和关键环节,对可能引发腐败的苗头性、倾向性问题及时进行风险预警,综合运用风险提示、任职谈话、责令纠错等措施化解廉洁风险。对达到风险等级的岗位人员,分别运用任职谈话、岗前培育、谈心疏导、告诫警示、组织处理等方式及时进行处置,做到早发现、早提醒、早纠正;对于违纪违法人员,按有关规定及时处理。 第一百零四条【有效激励】企业应完善与廉洁风险控制程度相当、周期相当、价值相当的激励约束机制,对在清廉建设中做出重要成绩、有效防范重大廉洁风险或对挽回重大损失作出突出贡献的集体和个人,应当予以表彰和奖励;对于落实廉洁工作不力,忽视重大廉洁风险或违规经营造成重大损失的,要严肃问责,按照有关规定追究企业相关领导及人员责任。 第一百零五条【定义】“商业贿赂”是指经营者为销售或者购买商品以及服务而采用财物或者其他手段贿赂对方单位或者个人的行为。 第一百零六条【常见风险点】商业贿赂常见风险一般包括第三方商业贿赂风险、礼品与招待商业贿赂风险、旅游与考察商业贿赂风险、捐赠与赞助商业贿赂风险、招聘商业贿赂风险、工程建设招投标商业贿赂风险、招聘商业贿赂风险以及采购商业贿赂风险等方面。 第一百零七条【反商业贿赂政策】反商业贿赂政策制定应当由最高管理层制定、评审并维护,以文件形式在组织内部以恰当形式进行沟通并向商业伙伴进行传达。制度包括内容: (一)禁止商业贿赂,包含行贿、受贿; (二)要求遵守适用于企业的反商业贿赂法律; (三)与企业战略、经营方针相适应; (四)提供制定、审核与实现反商业贿赂目标的框架; (五)对满足反商业贿赂廉洁与合规管理体系要求的承诺; (六)确保员工不会因举报而遭受报复; (七)持续改进反商业贿赂体系的承诺; (八)声明反商业贿赂廉洁合规职能的权限和独立性; (九)解释不遵守反商业贿赂的后果。 第一百零八条【商业贿赂预防】防范商业贿赂,以反商业贿赂行为准则为前提,结合企业实际,针对可能触发商业贿赂风险的重点领域、重点部门制定具体的商业贿赂预防措施。 (一)企业反商业贿赂行为准则是企业对全体员工在商业活动中的基本行为规范,明确哪些行为是企业明令禁止的,内容包括反商业贿赂的基本要求、如何对待商业合作伙伴及第三方等。 (二)商业贿赂防范体系,主要包含反商业贿赂的风险识别、政策与流程制定、培育与沟通等。 第一百零九条【反商业贿赂日常监督】企业应设立专人对可能出现的商业贿赂重点领域进行日常监督,制定畅通的举报机制、有效的审计机制与报告机制等。 (一)企业可以设置举报渠道,建立切实可行的举报平台,明确举报主体不限于公司内部员工,还包括在业务活动过程中接触到的企业客户、供货商、第三方中介机构及其他有业务来往公司。 (二)企业应定期或者不定期地对企业的反商业贿赂政策的贯彻执行情况、是否存在商业贿赂的违规情况等予以检查、评估并提出整改意见。 第一百一十条【反商业贿赂处置】对可疑或已发生的商业贿赂,应及时启动调查,根据不同情形进行积极、快速处置。 (一)对存在商业贿赂的员工根据企业规定进行相应的处罚,如果可能涉及犯罪,应及时通报司法机关。 (二)涉及已发生的刑事风险事件,应积极配合司法机关办理案件的同时,启动企业内部风险调查、整改机制,避免刑事风险事件或行为再次发生。 第一百一十一条【指引效力】本指引为一般性指引,不具有强制性。法律法规和上级规范性文件对民营企业合规另有专门规定的,从其规定。 第一百一十二条【指引解释】本指引由重庆市工商联、重庆市企业合规促进会负责解释。 第一百一十三条【实施日期】本指引自发布之日起试行。 扫码查看 重庆市民营企业合规建设和廉洁风险防控指引(2025年版)全文+附件 附件包含 附件一:《廉洁承诺书》共2页,56页-57页; 附件二:《六大行为表现形式清单示例》共14页,58页-71页; 附件三:《十大重点行业廉洁风险防控》共62页,72页-134页。

第一章 总则
第二章 合规体系建设
第一节 建设阶段
第二节 运行阶段
第三节 监督阶段
第四节 评估阶段
第五节 迭代阶段
第三章 合规重点
第四章 合规管理职责
第五章 合规有效控制
第六章 合规保障
第七章 信息化建设
第八章 廉洁风险防控
第一节 清廉建设
第二节 清廉重点
第三节 清廉职责
第四节 廉洁风险全过程管控
第五节反商业贿赂管理
第九章 附则






97046009
